Visão Organizacional e ambiente externo
Prioridades Institucionais
O Ministério Público do Distrito Federal e Territórios (MPDFT) tem, por atribuição, a proteção dos direitos do cidadão e da comunidade, a promoção da justiça e a redução de conflitos, a integração com a sociedade e a transformação social.
Na busca por uma cultura para resultados, por meio de uma efetividade operacional e do bem-estar organizacional, o MPDFT preza pelo compromisso com a transparência, a eficiência e a imparcialidade e prioriza, na execução de sua missão institucional, as diretrizes do Planejamento Estratégico alinhadas ao Plano de Gestão da procuradora-geral de Justiça.
Os temas incluídos no Relatório de Gestão permeiam os 18 macroprocessos finalísticos, de governança e de gestão, estabelecidos pela Instituição, e que dão suporte ao desdobramento da estratégia organizacional.
Visão Geral do MPDFT
|
Ofícios |
399 |
|
Circunscrições Judiciárias |
16 |
|
Membros |
366 |
|
Servidores |
1784 |
|
Procuradores de Justiça |
39 |
|
Promotores de Justiça |
327 |
|
Núcleos e grupos |
26 |
|
Regiões Administrativas |
33 |
Fonte: Secretaria de Planejamento 2021.
MPDFT em números
|
Tipo de Movimento Praticado |
Feitos Físicos |
Feitos Eletrônicos |
Total |
|
Ações Cíveis ajuizadas |
97 |
707 |
804 |
|
Ações Criminais ajuizadas |
192 |
23.352 |
23.544 |
|
Atendimentos ao público |
36.809 |
3.113 |
39.922 |
|
Audiências/Sessões |
1.470 |
42.169 |
43.639 |
|
Plenários do júri realizados |
0 |
506 |
506 |
|
TAC/ Acordos firmados |
653 |
5.452 |
6.105 |
|
Manifestações |
8.961 |
544.984 |
553.945 |
|
Despachos |
59.426 |
6.039 |
65.465 |
|
Alegações finais / Contestações / Réplicas |
4 |
20.500 |
20.504 |
|
Recursos |
29 |
21.921 |
21.950 |
|
Propostas de penas / Medidas / Remissão |
3 |
7.133 |
7.136 |
|
Baixas |
5.825 |
67.125 |
72.950 |
|
Ciências |
19.851 |
475.269 |
495.120 |
Fonte: Assessoria de Estatística e Consolidação de Informações da Corregedoria-Geral do MPDFT 2021.
Feitos Externos
|
Tipo de Feito Externo |
Físicos |
Eletrônicos¹ |
Total |
|
Inquérito Policial |
1.967 |
58.793 |
60.760 |
|
Termo Circunstanciado |
0 |
43.750 |
43.750 |
|
Habilitação de Casamento |
1.896 |
6 |
1.902 |
|
Retificação Extrajudicial de Registro Civil |
3 |
945 |
948 |
|
Feito Judicial |
4.373 |
102.507 |
106.880 |
|
Total |
8.239 |
206.001 |
214.240 |
|
¹ As estatísticas pertinentes aos Inquéritos Policiais Eletrônicos e os Termos Circunstanciados Eletrônicos podem contemplar intimações recebidas pelo MPDFT em 2021, referentes a procedimentos físicos recebidos anteriormente e que, após serem digitalizados, foram recebidos novamente pelo MPDFT, como Feitos Eletrônicos em 2021. A Aest/CG segue trabalhando com a STI e a CExPE, para que o eventual efeito inflacionador seja desconsiderado e as estatísticas sejam corrigidas até o fim do 1° semestre de 2022. |
|||
Fonte: Assessoria de Estatística e Consolidação de Informações da Corregedoria-Geral do MPDFT 2021.
Feitos internos
|
Tipo de Feito Interno |
Total |
|
Inquérito Civil Público |
98 |
|
Procedimento de Investigação Criminal |
95 |
|
Procedimento Preparatório |
165 |
|
Procedimento Preparatório Eleitoral |
0 |
|
Procedimento Administrativo |
2.426 |
|
Notícia de Fato (NF) ¹ |
8.547 |
|
Total |
11.331 |
|
¹Até 2020, os quantitativos de Notícias de Fato (NF) apresentados no presente relatório incluíam as comunicações de prisão em flagrante recebidas pelo MPDFT em formato físico. A partir de 2021, praticamente todas as comunicações de Auto de Prisão em Flagrante (APF) foram recebidas pelo MPDFT via Processo Judicial Eletrônico. Dessa forma, ao discriminar as NF cadastradas com a respectiva classe de NF, sem incluir as comunicações de APF, os valores pertinentes ao período entre 2017 e 2021 são: 10.294, em 2017; 11.907, em 2018; 10.060, em 2019; 8.113, em 2020 e 8.547, em 2021. |
|
Fonte: Assessoria de Estatística e Consolidação de Informações da Corregedoria-Geral do MPDFT 2021.
Estatística sobre violência doméstica
|
Estatística |
Total |
|
Denúncias oferecidas |
5.134 |
|
Requerimento de medidas protetivas |
123 |
|
Requerimento de prisão |
187 |
Fonte: Assessoria de Estatística e Consolidação de Informações da Corregedoria-Geral do MPDFT 2021.
Identificação do MPDFT
O Ministério Público do Distrito Federal e Territórios (MPDFT) é o ramo do Ministério Público da União (MPU) responsável por fiscalizar as leis e defender os interesses da sociedade do Distrito Federal e dos Territórios.
É instituição permanente, essencial à Justiça e responsável pela defesa da ordem jurídica, do regime democrático, dos interesses sociais e dos interesses individuais indisponíveis, de acordo com o art.127 da Constituição Federal, garantindo, mediante a adoção das medidas cabíveis, o respeito dos Poderes Públicos e dos serviços de relevância pública aos direitos assegurados pela Constituição (art. 2º da Lei Complementar nº 75/1993).
Os principais produtos e serviços ofertados pelo MPDFT para a sociedade do Distrito Federal são: a busca da cidadania fortalecida, os direitos individuais indisponíveis protegidos, a criminalidade combatida, o patrimônio público protegido, o meio ambiente preservado, a impunidade e corrupção combatidas, as crianças e adolescentes protegidos e as políticas públicas fiscalizadas e asseguradas.
Missão e Visão
|
Missão |
“Promover a justiça, a democracia, a cidadania e a dignidade humana, atuando para transformar em realidade os direitos da sociedade do Distrito Federal e dos Territórios”. |
|
Visão |
“Consolidar-se como referência na proteção dos direitos do cidadão e na promoção da justiça, atuando com eficiência e transparência, a partir da integração com a sociedade”. |
Fonte: Secretaria de Planejamento 2021.
Visão Estratégica do MPDFT
Fonte: Secretaria de Planejamento 2021.
Fundamento Legal da Organização
|
Lei Complementar nº 75, de 20 de maio de 1993. |
Dispõe sobre a organização, as atribuições e o estatuto do Ministério Público da União. |
|
Resolução nº 090, de 14 de setembro de 2009. |
Dispõe sobre as atribuições e a distribuição de processos nas Promotorias de Justiça e dá outras providências.
|
|
Resolução nº 64, de 27 de setembro de 2005. |
Dispõe sobre as atribuições e a distribuição de processos nas Procuradorias de Justiça e dá outras providências.
|
|
Resolução nº 205, de 25 de setembro de 2015. |
Dispõe sobre a implantação da Lei nº 13.024, de 26 de agosto de 2014 (Lei de Ofícios), no âmbito do Ministério Público do Distrito Federal e Territórios.
|
|
Regimento Interno do MPDFT. |
Disponível em: www.mpdft.mp.br |
Fonte: Secretaria de Planejamento 2021.
Estrutura Organizacional
Fonte: Secretaria de Planejamento 2021.
Estrutura de Governança
A Governança no MPDFT busca promover a direção, o monitoramento, a avaliação, a interação entre os colaboradores do Órgão e a definição das lideranças, estabelecendo os responsáveis e promovendo o alcance de resultados efetivos para a Instituição, por meio do alinhamento das ações ao Planejamento Estratégico Institucional, a fim de subsidiar a tomada de decisão da alta administração.
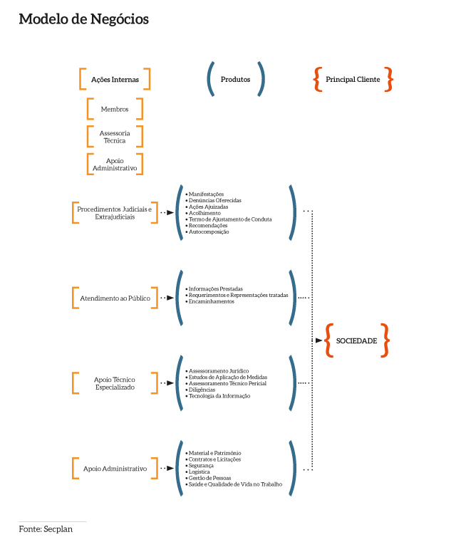
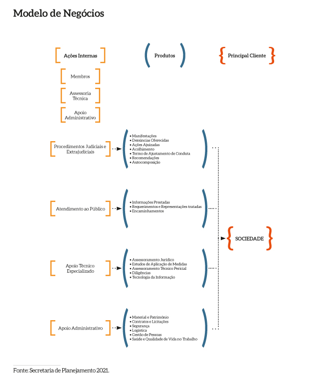
Modelo de Negócio
O modelo de processos de negócio utilizado no MPDFT é o BPMN (Business Process Model and Notation), que é uma notação que estabelece um padrão para representar os processos de trabalho graficamente, por meio de diagramas. Esse padrão possui um conjunto de símbolos e regras que permite modelar diferentes fluxos de processos, com vários níveis de detalhamento, abrangendo insumos, atividades e produtos. Esses conceitos e definições foram descritos e aprovados na Portaria Normativa nº 690, de 31 de julho de 2020, que definiu a metodologia em gestão de processos organizacionais no âmbito do MPDFT.
O valor gerado pelos macroprocessos institucionais e seus destinatários, bem como o diagrama de cadeia de valor, encontra-se na Cadeia de Valor do MPDFT a fim de proporcionar uma compreensão abrangente da visão geral organizacional da Instituição.
Cadeia de Valor
Considerando a missão e a estrutura organizacional do MPDFT, tomando como base as Resoluções nº 64, de 27 de setembro de 2005, e nº 90, de 14 de setembro de 2009 – que dispõem sobre as atribuições e a distribuição de processos nas Procuradorias, Promotorias de Justiça –, bem como o Regimento Interno, que define as atribuições da estrutura administrativa para a consecução dos seus objetivos institucionais, foi elaborada a Cadeia de Valor do MPDFT.
Em 2021, a Cadeia de Valor do MPDFT foi revisitada e serviu de base para a construção do novo Planejamento Estratégico Institucional (2022-2026).
Os processos organizacionais que compõem cada macroprocesso e os valores gerados estão elencados no diagrama da Cadeia de Valor, apresentada a seguir:

Fonte: Secretaria de Planejamento 2021.
Ambiente Externo
O MPDFT tem buscado pautar a sua atuação no estabelecimento de parcerias e agir em conjunto com a sociedade, além de estreitar relações e cooperar com organismos nacionais e internacionais.
Acordos de Cooperação e Contratos de Gestão
Os instrumentos legais relativos às parcerias firmadas podem ser acessados em:
https://www.mpdft.mp.br/transparencia/index.php?item=convenios&resp=CONVENIOS
Principais canais de comunicação com a sociedade
CANAIS DE COMUNICAÇÃO PARA O RECEBIMENTO DE MANIFESTAÇÕES
|
Canal de Comunicação |
Descrição/Endereço Eletrônico |
|
Atendimento Pessoal |
Efetuado, em dias úteis, das 12h às 18h, no edifício-sede do MPDFT – Sala 138, além do Serviço de Triagem, vinculado administrativamente a cada Coordenadoria Administrativa das cidades satélites e funcionalmente à Ouvidoria*. |
|
Atendimento Telefônico |
Efetuado, em dias úteis, das 12h às 18h, pelo contato 3343-6500. |
|
Formulário Eletrônico |
Encaminhados via site institucional do MPDFT (http://www.mpdft.mp.br/formulário). |
|
Postal |
Remetidas ao edifício-sede do MPDFT– Sala 138. |
|
Urnas |
Presentes nas Coordenadorias Administrativas das cidades satélites e em eventos do quais a Ouvidoria participa. |
|
Correio Eletrônico |
Enviadas ao e-mail: ouvidoria@mpdft.mp.br. |
Fonte: Ouvidoria 2021.
* Atendimento presencial temporariamente suspenso em 2021.
CANAIS DE COMUNICAÇÃO PARA O RECEBIMENTO DE PEDIDOS DE INFORMAÇÃO
|
Canal de Comunicação |
Descrição/Endereço Eletrônico |
|
Atendimento Pessoal |
Efetuado, em dias úteis, das 12h às 18h, no edifício-sede do MPDFT – Sala 138. |
|
Formulário Eletrônico |
Encaminhados via site institucional do MPDFT (http://www.mpdft.mp.br/formulariosic). |
|
Correio Eletrônico |
Enviados ao e-mail: sic@mpdft.mp.br. |
Fonte: Ouvidoria 2021.
Ressalta-se que os canais de Pedidos de Informação acima são os mais utilizados. Segundo a própria Lei de Acesso à Informação (LAI), no meio de registro, prevalece a liberdade, in verbis, conforme a LAI, art. 10:
"art. 10. Qualquer interessado poderá apresentar pedido de acesso a informações aos órgãos e entidades referidos no art. 1o desta Lei, por qualquer meio legítimo, devendo o pedido conter a identificação do requerente e a especificação da informação requerida." (grifo nosso)
Em 2021, a Ouvidoria do MPDFT realizou 11.509 atendimentos, o que representa uma média de 45,85 ocorrências por dia útil.
Comparativo dos Resultados dos Serviços da Ouvidoria - 2020-2021
|
Classe |
2020 |
2021 |
|
Manifestações originárias |
7.792 |
7.722 |
|
Manifestações derivadas |
1.281 |
1.451 |
|
Atendimento da Central |
2.224 |
2.158 |
|
Pedidos de Informação – SIC |
223 |
178 |
|
Total |
11.520 |
11.509 |
Fonte: Relatório Estatístico 2021. Secretaria de Tecnologia da Informação 2021.
As manifestações originárias são aquelas que foram recebidas pelo Formulário Eletrônico, disponível na página institucional da Ouvidoria; por meio de contato pessoal no setor de atendimento da Ouvidoria; por contato telefônico; via correio eletrônico; pelas urnas; por via postal e provenientes do aplicativo MPDFT.
As manifestações derivadas são respostas às manifestações originárias oriundas de outros Ministérios Públicos, outras Ouvidorias e instituições externas e de unidades deste Ministério Público.
Os atendimentos da Central de Controle e Informações para Atendimento ao Cidadão são aqueles contabilizados pelas unidades descentralizadas do MPDFT (Coordenadorias das Cidades Satélites e outras).
Os pedidos de informação são aqueles destinados ao Serviço de Informações ao Cidadão (SIC/MPDFT), unidade localizada na Ouvidoria deste Ministério Público.
Essas e outras informações, sobre dados estatísticos e sobre os canais de atendimento, são divulgadas por meio de relatórios mensais, os quais são disponibilizados no sítio institucional da Ouvidoria (http://www.mpdft.mp.br/ouvidoria).
Participação da Sociedade em Processos Decisórios da Ouvidoria
A participação social pode ser verificada por meio das manifestações enviadas pelos manifestantes e cidadãos que sugerem alteração nas rotinas e nos processos de trabalho do MPDFT (nas manifestações classificadas como "sugestão").








