Visão Organizacional e ambiente externo
Sumário
Fundamento Legal da Organização
Determinação da Materialidade das Informações
Identificação do MPDFT
O Ministério Público do Distrito Federal e Territórios (MPDFT) é o ramo do Ministério Público da União (MPU) que, nos termos do art. 127 da Constituição Federal, defende a ordem jurídica, o regime democrático e os interesses sociais e individuais indisponíveis da sociedade do Distrito Federal e Territórios.
O MPDFT está presente em 35 regiões administrativas, com 16 circunscrições judiciárias e promove a defesa dos cidadãos por meio das Promotorias de Justiça, as quais participam da fiscalização das leis e da defesa dos interesses sociais, por meio de projetos e ações de natureza judicial e extrajudicial e, atualmente, estão distribuídas nas esferas criminal, cível e especializada:
Criminal:
Promotorias de Justiça Criminal
Promotorias de Justiça Especial Criminal
Promotorias de Justiça do Tribunal de Júri
Promotoria de Justiça de Entorpecentes
Promotoria de Justiça de Execução Penal – Proep
Promotorias de Justiça Militar
Promotorias de Justiça de Defesa da Mulher em Situação de Violência Doméstica e Familiar
Cível:
Promotorias de Justiça Cível, de Família e de Órfãos e Sucessões – PJCFOS
Promotoria de Justiça da Fazenda Pública – Profaz
Especializada:
Promotorias de Justiça de Defesa da Ordem Tributária – Pdot
Promotorias de Justiça de Falências e de Recuperação de Empresas – Profale
Promotorias de Justiça de Filiação e Registros Públicos – Profirp
Promotoria de Justiça da Pessoa com Deficiência – Proped
Promotoria de Justiça da Pessoa Idosa – Projid
Promotoria de Justiça de Defesa da Infância e da Juventude – PJIJ
Promotorias de Justiça de Crimes contra a Criança e o Adolescente (Henry Borel)
Promotoria de Justiça de Tutela das Fundações e Entidades de Interesse Social – PJFeis
Promotorias de Justiça de Defesa do Patrimônio Público e Social – Prodep
Promotoria de Justiça de Defesa da Ordem Urbanística – Prourb
Promotoria de Justiça de Defesa do Consumidor – Prodecon
Promotoria de Justiça de Defesa da Saúde – Prosus
Promotoria de Justiça Criminal de Defesa dos Usuários dos Serviços de Saúde – Pró-vida
Promotoria de Justiça de Defesa da Educação – Proeduc
Promotorias de Justiça Regionais de Defesa dos Direitos Difusos – Proreg
Promotoria de Justiça Eleitoral
MPDFT em números
|
Tipo de Movimento Praticado 2025 |
Feitos Físicos |
Feitos Eletrônicos |
Total |
|
Ações Ajuizadas |
0 |
27.866 |
27.866 |
|
Cíveis |
0 |
2170 |
2.170 |
|
Criminais |
0 |
25.696 |
25.696 |
|
Atendimentos ao Público ¹ |
- |
- |
32.089 |
|
Audiências/Sessões |
557 |
58.825 |
59.382 |
|
Plenários do Júri Realizados |
0 |
533 |
533 |
|
TAC/ Acordos Firmados |
40 |
5.546 |
5.586 |
|
Manifestações/Despachos |
1.578 |
899.650 |
901.228 |
|
Manifestações |
283 |
810.595 |
810.878 |
|
Despachos |
1.295 |
89.055 |
90.350 |
|
Alegações Finais / Contestações / Réplicas |
1 |
31.593 |
31.594 |
|
Recursos |
2 |
52.346 |
52.348 |
|
Propostas de penas / Medidas / Remissão |
1 |
8.353 |
8.354 |
|
Baixas / Ciências |
1.155 |
747.688 |
748.843 |
|
Baixas |
0 |
88.896 |
88.896 |
|
Ciências |
1.155 |
658.792 |
659.947 |
¹ A maioria dos registros de atendimento ao público é efetuada de forma desvinculada aos procedimentos e, por isso, o quantitativo de atendimentos segue apresentado sem discriminação entre feitos físicos e eletrônicos.
Fonte: Assessoria de Estatística e Consolidação de Informações da Corregedoria-Geral do MPDFT, 2025.
Feitos externos
|
Tipo de Feito Externo Novo 2025 |
Físicos |
Eletrônicos |
Total |
|
Inquérito Policial |
0 |
49.368 |
49.368 |
|
Termo Circunstanciado |
0 |
47.103 |
47.103 |
|
Procedimento Extrajudicial Classificador do Direito Notarial e Registral |
9 |
741 |
750 |
|
Feito Judicial |
4.928 |
160.154 |
165.082 |
|
Total: |
4.937 |
257.366 |
262.303 |
Fonte: Assessoria de Estatística e Consolidação de Informações da Corregedoria-Geral do MPDFT, 2025.

Feitos internos
|
Tipo de Feito Interno Novo 2025 |
Físicos |
Eletrônicos |
Total |
|
Inquérito Civil Público |
0 |
193 |
193 |
|
Procedimento de Investigação Criminal |
0 |
80 |
80 |
|
Procedimento Preparatório |
0 |
498 |
498 |
|
Procedimento Preparatório Eleitoral |
0 |
0 |
0 |
|
Procedimento Administrativo |
52 |
4.182 |
4.234 |
|
Notícia de Fato |
0 |
17.002 |
17.002 |
|
Total: |
52 |
21.955 |
22.007 |
Fonte: Assessoria de Estatística e Consolidação de Informações da Corregedoria-Geral do MPDFT, 2025.

Estatística sobre violência doméstica
|
Violência Doméstica - 2025 |
|
|
Tipo de Feito |
Total |
|
Denúncias Oferecidas |
7.660 |
|
Requerimento de medidas protetivas |
314 |
|
Requerimento de prisão |
690 |
Fonte: Assessoria de Estatística e Consolidação de Informações da Corregedoria-Geral do MPDFT, 2025.

Missão e visão
|
Missão |
“Promover a justiça, a democracia, a cidadania e a dignidade humana, atuando para transformar em realidade os direitos da sociedade do Distrito Federal e dos Territórios”. |
|
Visão |
“Consolidar-se como referência na proteção dos direitos do cidadão e na promoção da justiça, atuando com eficiência e transparência, a partir da integração com a sociedade”. |
Fundamento legal da Organização
- Lei Complementar n.º 75, de 20 de maio de 1993 – Dispõe sobre a organização, as atribuições e o estatuto do Ministério Público da União.
- Resolução CSMPDFT n.º 90, de 14 de setembro de 2009 - Dispõe sobre as atribuições e distribuição de processos nas Promotorias de Justiça e dá outras providências.
- Resolução CSMPDFT n.º 64, de 27 de setembro de 2005 – Dispõe sobre as atribuições e distribuição de processos nas Procuradorias de Justiça e outras providências.
- Resolução CSMPDFT n.º 205, de 25 de setembro de 2015 – Dispões sobre a implantação da Lei nº 13.024, de 26 de agosto de 2014 (Lei de Ofícios), no âmbito do Ministério Público do Distrito Federal e Territórios
Estrutura organizacional
A estrutura organizacional do MPDFT está formalizada no Regimento Interno (Portaria Normativa PGJ n.º 804/2022) que dispõe sobre a organização, o funcionamento e as atribuições das unidades da Instituição.
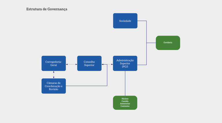
Estrutura de governança
O MPDFT possui uma estrutura de governança voltada a garantir o exercício de suas funções constitucionais com autonomia, transparência e resolutividade com o foco principal no cidadão. Essa governança compreende o conjunto de mecanismos, processos e órgãos que orientam a tomada de decisões mais estratégicas, de gestão de riscos, do controle institucional e da prestação de contas à sociedade.
A estrutura de governança do MPDFT é composta por várias instâncias que atuam de forma integrada, prestando suporte à normatização e ao controle institucionais. Nesse sentido, o Procurador-Geral de Justiça (PGJ) possui o apoio da Administração Superior na direção administrativa, na representação institucional e na coordenação das políticas institucionais. Para deliberar sobre matérias relevantes da atuação funcional e debater sobre temas de interesse geral, contribuindo para a uniformização de entendimentos dentro da instituição, o PGJ conta com o Conselho Superior e as Câmaras de Coordenação e Revisão. A governança também se apoia em mecanismos de controle interno, como a Corregedoria-Geral, responsável por fiscalizar a atuação funcional e disciplinar de membros da instituição. Os Núcleos, comissões e Comitês internos prestam apoio à gestão, nas diversas áreas da Instituição.
Complementarmente, a Ouvidoria funciona como canal direto entre o Ministério Público e a sociedade, reforçando a transparência e o controle social.
Em conjunto, essas estruturas formam um sistema de governança que busca equilibrar autonomia funcional com mecanismos eficazes de controle e prestação de contas. Dessa forma, o Ministério Público fortalece sua legitimidade institucional e assegura uma atuação alinhada aos princípios constitucionais da legalidade, eficiência e defesa do interesse público.
Modelo de negócio
O MPDFT entrega à sociedade segurança jurídica, proteção de direitos e integridade das políticas públicas. Sua atuação é orientada pela defesa da ordem jurídica, do regime democrático e dos interesses sociais e individuais indisponíveis. Além disso, oferece serviços ao público com transparência e foco em resultados, assegurando que suas ações produzam impactos sociais concretos e fortaleçam a confiança da população nas instituições.
Sustentada por recursos humanos qualificados, autonomia institucional e governança estratégica, a atuação do órgão materializa-se por meio de ações judiciais e extrajudiciais, soluções consensuais e fiscalização de políticas públicas, gerando entregas que resultam na efetivação de direitos, na melhoria dos serviços públicos e na prevenção de danos sociais, com impactos estruturantes para a democracia, a justiça social e a qualidade de vida da população.
O modelo de negócio do MPDFT explicita a relação causal entre os recursos institucionais mobilizados, os processos finalísticos desenvolvidos, as entregas realizadas e os resultados e impactos gerados para o cliente: a sociedade. Esse modelo demonstra como as atividades da instituição transformam os insumos em produtos e resultados que geram impactos, a fim de alcançar os objetivos estratégicos definidos.
Ao evidenciar o “porquê” e o “para quê” da atuação institucional, o modelo de negócio permite a compreensão dos impactos sociais alcançados.
1. Insumos
Recursos necessários para viabilizar a atuação institucional:
-
Membros, servidores e estagiários qualificados;
-
Autonomia funcional, administrativa e financeira;
-
Orçamento público;
-
Estrutura organizacional e tecnológica;
-
Sistemas de informação e dados institucionais;
-
Parcerias interinstitucionais e redes de cooperação.
2. Atividades
Ações desenvolvidas no exercício das funções constitucionais.
Atividades finalísticas
-
Atuação judicial e extrajudicial;
-
Investigações e ações penais;
-
Propositura de ações civis públicas;
-
Celebração de TACs e acordos;
-
Mediação, conciliação e justiça restaurativa;
-
Controle externo da atividade policial;
-
Fiscalização de políticas públicas;
-
Atendimento ao público.
Atividades de suporte
-
Planejamento estratégico e monitoramento;
-
Governança, gestão e inovação;
-
Comunicação institucional e transparência;
-
Capacitação e desenvolvimento de pessoas.
3. Produtos / Entregas
Resultados diretos e mensuráveis das atividades:
-
Processos judiciais e extrajudiciais instaurados;
-
Acordos, TACs e recomendações expedidas;
-
Denúncias e ações propostas;
-
Recursos públicos recuperados;
-
Atendimentos à sociedade;
-
Projetos institucionais executados;
-
Articulações interinstitucionais realizadas.
4. Resultados
Mudanças observáveis no médio prazo, decorrentes das entregas:
-
Direitos fundamentais efetivados;
-
Conflitos solucionados de forma mais célere e resolutiva;
-
Redução de irregularidades administrativas;
-
Melhoria na implementação de políticas públicas;
-
Maior responsabilização por ilícitos;
-
Redução da judicialização excessiva.
5. Impactos
Transformações estruturais produzidas na sociedade:
-
Fortalecimento do Estado Democrático de Direito;
-
Maior justiça social e redução de desigualdades;
-
Proteção efetiva do patrimônio público;
-
Aumento da confiança da sociedade nas instituições;
-
Melhoria da qualidade de vida da população;
-
Ambiente social mais seguro, sustentável e equilibrado;
-
Menor judicialização de conflitos;
-
Serviços públicos mais eficientes e acessíveis;
-
Maior aderência das políticas públicas às necessidades da população;
-
Aperfeiçoamento da gestão pública;
-
Cidadãos mais conscientes de seus direitos.
Cadeia de valor
A Cadeia de Valor constitui um instrumento estratégico que permite compreender como o MPDFT transforma recursos, competências e processos em entregas e impactos sociais relevantes. Por meio desse instrumento, torna-se possível evidenciar que a atuação institucional vai além da produção de atos processuais, gerando valor público concreto, expresso na proteção de direitos, na promoção da justiça e no fortalecimento da confiança da sociedade nas instituições.
Ao organizar os macroprocessos finalísticos, de governança e de gestão, a Cadeia de Valor do MPDFT oferece uma visão sistêmica da atuação institucional, demonstrando a interdependência entre a atividade finalística, o suporte organizacional e os mecanismos de governança que orientam prioridades, decisões e a alocação de recursos.
Nesse contexto, a Cadeia de Valor constitui-se na base fundamental para o planejamento estratégico, a tomada de decisão qualificada e o alinhamento das ações institucionais aos resultados esperados e aos valores gerados pelo MPDFT para a sociedade. Clique aqui e acesse a Cadeia de Valor.
Ao identificar os processos-chave e os valores gerados em cada etapa, a Cadeia de Valor facilita a avaliação de resultados, subsidia a definição de indicadores e sustenta o Modelo de Negócio, permitindo uma prestação de contas orientada a resultados, e não apenas à descrição das atividades desenvolvidas.
Além disso, a Cadeia de Valor promove transparência e clareza sobre a atuação institucional, ao traduzir a complexidade da atuação ministerial em linguagem acessível a gestores, órgãos de controle e à sociedade. Ao explicitar quem faz o quê, para quem e com qual finalidade, fortalece o foco no cidadão, a cultura de resultados e o compromisso com a melhoria contínua, consolidando o MPDFT como instituição orientada à geração sustentável de valor público e ao cumprimento efetivo da missão constitucional.
Saiba mais clicando aqui.
Ambiente externo
No exercício de 2025, a atuação do MPDFT esteve condicionada a fatores externos relevantes, de natureza orçamentária, tecnológica e socioambiental, os quais impactaram a gestão e a capacidade institucional de geração de valor público. Nesse contexto, foram promovidas alterações normativas com o objetivo de adequar processos e estratégias institucionais.
No campo orçamentário, o cenário demandou maior racionalização dos recursos disponíveis e a priorização de ações estratégicas. Paralelamente, o contexto econômico e social contribuiu para o aumento e a maior complexidade das demandas submetidas ao MPDFT, orientando sua atuação institucional.
Ademais, os avanços tecnológicos impuseram a necessidade de modernização dos sistemas, do fortalecimento da segurança da informação e de investimentos em soluções de Inteligência Artificial, bem como da capacitação contínua de membros e servidores, reforçando uma atuação adaptativa, eficiente e alinhada aos desafios contemporâneos da administração pública.
Por fim, quanto às diretrizes de sustentabilidade e responsabilidade socioambiental houve a necessidade da adoção de práticas voltadas à eficiência energética, à racionalização do uso de recursos e à promoção de contratações públicas sustentáveis, como será visto ao longo do relatório.
Acordos de cooperação e convênios
O MPDFT busca atuar de forma integrada e colaborativa, fortalecendo a sua atuação por meio do estabelecimento de parcerias com outros órgãos e instituições, com o objetivo de ampliar sua proximidade com a sociedade. Essas parcerias contribuem para o aprimoramento do desempenho institucional, a otimização de recursos, o intercâmbio de boas práticas e o fortalecimento da atuação em rede, permitindo ao órgão responder de forma mais eficiente e efetiva às demandas sociais e aos desafios impostos pelo ambiente externo.
No exercício de 2025, foram celebrados 41 acordos nas diversas temáticas, com destaque para o compartilhamento de soluções tecnológicas, iniciativas de inovação e ações voltadas à proteção dos direitos difusos. Tais acordos estão diretamente alinhados aos objetivos estratégicos da Instituição, especialmente ao objetivo estratégico de “Promover a governança de dados”.
Merece destaque, ainda, a criação do Consórcio para o Desenvolvimento de Ferramentas Digitais no âmbito do Ministério Público, denominado Brasil.IA, iniciativa voltada ao compartilhamento de experiências e ao desenvolvimento conjunto de soluções de inteligência artificial entre os Ministérios Públicos participantes, fortalecendo a inovação e a transformação digital no âmbito ministerial.
Todos os Acordos de cooperação firmados podem ser consultados no link.
Link:https://www.mpdft.mp.br/transparencia/index.php?item=convenios&resp=CONVENIOS
Recomendações expedidas pelo MPDFT
Em 2025, o MPDFT expediu um conjunto expressivo de recomendações dirigidas a órgãos do Governo do Distrito Federal, entidades da administração indireta, fundações, conselhos, empresas públicas e particulares, com o objetivo de corrigir ilegalidades, prevenir danos ao erário, assegurar direitos fundamentais e promover o aperfeiçoamento das políticas públicas.
As recomendações concentraram-se, principalmente, na regularização de atos administrativos, correção de ilegalidades funcionais, na prevenção de práticas de nepotismo e no aprimoramento da governança institucional. Destacou-se, ainda, a atuação relevante na área da saúde pública, bem como na defesa do meio ambiente, por meio de medidas voltadas à proteção de unidades de conservação, à recuperação de áreas degradadas, ao combate a ocupações irregulares, ao controle do licenciamento ambiental e à preservação do patrimônio cultural e ambiental.
Houve, igualmente, atuação significativa na defesa de grupos vulneráveis, incluindo crianças e adolescentes, pessoas com deficiência, idosos, população em situação de rua e pessoas privadas de liberdade, com ênfase na promoção da acessibilidade, na garantia da dignidade humana e na prevenção de violações de direitos humanos.
Ao todo, foram expedidas 77 recomendações no exercício, as quais podem ser consultadas no portal da transparência do MPDFT:
Principais canais de comunicação com a sociedade
Atuação do MPDFT em relação ao ambiente interno e externo
O MPDFT mantém relação permanente com o ambiente externo e com os destinatários dos bens e serviços que produz, orientando sua atuação em benefício da sociedade. Nesse contexto, a gestão e o alcance dos objetivos estratégicos são influenciados por variáveis e fatores externos de natureza nacional e internacional, os quais se materializam em entregas relevantes voltadas ao atendimento das demandas sociais.
Com o propósito de ampliar a aproximação com a sociedade, o MPDFT participou de eventos de caráter cultural como o “Record nas cidades e o GDF mais perto do cidadão”. Essas iniciativas ocorrem por meio de ações itinerantes nas regiões administrativas do Distrito Federal e promovem ações de cidadania, alinhados ao objetivo estratégico “Aprimorar a comunicação institucional”.
A participação do MPDFT nesses eventos teve como foco ampliar o acesso a direitos, especialmente para a população em situação de maior vulnerabilidade. Em 2025, o órgão esteve presente em 6 ações realizadas em 13 cidades satélites do Distrito Federal.
Também foram desenvolvidas ações voltadas ao fortalecimento da aproximação com organismos internacionais, especialmente por meio do Núcleo de Cooperação Internacional (NCI), com foco no aprimoramento da cooperação jurídica internacional, da capacitação institucional e do intercâmbio de boas práticas. Ao longo do exercício, o MPDFT promoveu fóruns, cursos e reuniões direcionados ao enfrentamento da criminalidade transnacional, fraudes, corrupção, lavagem de dinheiro, crimes cibernéticos e à proteção ambiental, com destaque para a realização do II Foro Internacional Antifraude e do curso do Programa Grotius sobre cooperação jurídica internacional.
Houve, ainda, atuação relevante na formação continuada de membros do Ministério Público, por meio de clínicas jurídicas, cursos internacionais e programas de capacitação no Brasil e no exterior, bem como visitas técnicas, acordos e intercâmbios com instituições nacionais e estrangeiras, entre as quais, os Ministérios Públicos estaduais, a Agência de Cooperação Internacional do Japão (JICA), a Embaixada da França e a União Europeia.
No âmbito nacional, destacam-se a participação do MPDFT nas ações preparatórias para a COP30, e a atuação institucional junto ao Conselho Nacional dos Procuradores-Gerais do Ministério Público dos Estados e da União (CNPG), entidade da qual o Procurador-Geral de Justiça (PGJ) exerceu a presidência no período. A gestão do PGJ à frente do CNPG foi marcada pela mobilização em torno da Proposta de Emenda à Constituição nº 45/2024, cuja redação original poderia acarretar impactos significativos ao serviço público e comprometer a gestão administrativa dos Poderes e das instituições.
Ressalta-se, ainda, a atuação articulada junto à Câmara dos Deputados e ao Senado Federal para o aperfeiçoamento do texto do Projeto de Lei nº 5.582 (PL Antifacção), que institui novo marco legal para o enfrentamento às facções criminosas e às milícias no país, configurando avanço relevante para o fortalecimento da segurança pública e para a proteção da sociedade brasileira.
Merecem destaque, por fim, a criação da Linha Unificada do Ministério Público Estratégico (LUME), instância de coordenação estratégica voltada a assegurar atuação conjunta e articulada do Ministério Público perante o Supremo Tribunal Federal (STF) e o Superior Tribunal de Justiça (STJ), bem como o lançamento da campanha nacional "Ministério Público presente, comprometido com a nossa gente". Lançada no Dia Nacional do Ministério Público, a iniciativa teve como objetivo ampliar a proximidade com a população e reforçar o compromisso institucional com a defesa dos direitos fundamentais e da ordem jurídica.
Ouvidoria
Desde a implantação do Sistema de Ouvidoria do Ministério Público do Distrito Federal (Audivia), em 2023, a Ouvidoria do MPDFT vem desempenhando papel relevante como instância de governança e participação social, contribuindo de forma efetiva para os processos de tomada de decisão estratégica e para a definição dos objetivos organizacionais da Instituição.
Como porta de entrada das manifestações da sociedade, a Ouvidoria recebe demandas que subsidiam tanto a atuação finalística quanto a administrativa do Ministério Público. As informações coletadas são sistematizadas, analisadas e consolidadas em relatórios analíticos mensais, contendo indicadores quantitativos e qualitativos, os quais são encaminhados ao Conselho Superior do MPDFT, à Corregedoria e à Ouvidoria Nacional do Ministério Público.
Além disso, a Ouvidoria integra grupos de trabalho, comitês e instâncias estratégicas, encaminha manifestações relevantes à Secretaria-Geral e leva ao conhecimento da Alta Administração informações sensíveis ou emblemáticas, contribuindo para o aprimoramento de políticas institucionais, fluxos de trabalho e ações estratégicas.
A Ouvidoria do MPDFT disponibiliza diversos canais para o recebimento de manifestações:
|
Atendimento presencial |
Edifício-Sede do MPDFT: Eixo Monumental, Praça do Buriti, lote 2, Brasília/DF, CEP: 70.091-900, em dias úteis, no horário das 12h às 18h. |
|
Atendimento telefônico |
Tel.: 127, em dias úteis, no horário das 12h às 18h. |
|
Atendimento telepresencial (virtual) |
Por meio da plataforma Microsoft Teams, mediante agendamento prévio disponível no Portal da Ouvidoria |
|
Correio eletrônico |
|
|
Formulário eletrônico |
Disponível no Portal da Ouvidoria, acessível por: Formulário eletrônico |
As manifestações chegam diretamente dos cidadãos ou são encaminhadas por meio de parcerias institucionais com a Rede de Ouvidorias do Conselho Nacional do Ministério Público (CNMP), a Rede Ouvir do Distrito Federal, o Ministério dos Direitos Humanos e Cidadania (Disque 100) e o Ministério das Mulheres (Disque 180).
No exercício de 2025, foram recebidas, analisadas e tratadas 14.096 manifestações de Ouvidoria, representando um aumento de aproximadamente 12% em relação ao ano de 2024. A seguir, serão apresentados os dados quantitativos referentes às manifestações recebidas por esta Ouvidoria.
Manifestações recebidas - MPDFT 2025
|
Mês |
Quantidade |
|
Janeiro |
1053 |
|
Fevereiro |
988 |
|
Março |
1281 |
|
Abril |
1012 |
|
Maio |
1099 |
|
Junho |
1136 |
|
Julho |
1553 |
|
Agosto |
1423 |
|
Setembro |
1330 |
|
Outubro |
1316 |
|
Novembro |
1014 |
|
Dezembro |
891 |
Fonte: Ouvidoria, 2025.
Distribuição de manifestações por classe
|
Classe |
Quantidade |
|
Reclamações |
1282 |
|
Críticas |
35 |
|
Sugestão |
80 |
|
Solicitação de Providências e/ou Informação |
1993 |
|
Elogios |
115 |
|
Denúncias |
10.591 |
Fonte: Ouvidoria, 2025.

Meios de recebimento
|
Meio de recebimento |
Quantidade |
|
Atendimento telepresencial (virtual) |
84 |
|
Correio eletrônico |
2713 |
|
Contato telefônico |
690 |
|
Disque 180 |
721 |
|
Formulário eletrônico |
9466 |
|
Presencial |
326 |
|
Protocolo |
96 |
Fonte: Ouvidoria, 2025.

Os registros de autoatendimento realizados por meio de formulário eletrônico representaram 67,15% das manifestações recebidas. Ainda assim, a Ouvidoria permanece permanentemente acessível ao cidadão, oferecendo atendimentos presenciais, telefônicos, virtuais, por e-mail e pelo recebimento de correspondências, reafirmando seu compromisso com a democratização do acesso e com a aproximação contínua da instituição em relação à sociedade.
Assuntos demandados
|
Assunto |
Quantidade |
|
Saúde |
1732 |
|
Ouvidoria das Mulheres |
1491 |
|
Improbidade Administrativa |
1272 |
|
Crimes |
1247 |
|
Idoso |
1051 |
|
Serviços Públicos |
779 |
|
Patrimônio público |
623 |
|
Educação |
590 |
|
Outros |
579 |
|
Meio Ambiente |
535 |
|
Consumidor |
517 |
|
Atuação de Membros ou Servidores |
489 |
|
Habitação e Urbanismo |
432 |
|
Infância e Juventude |
342 |
|
Concurso Público |
324 |
|
Consultas e Dúvidas Jurídicas |
311 |
|
Controle Externo da Atividade Policial |
300 |
|
Discriminação de Gênero, Etnia, Condição Física, Social ou Mental |
241 |
|
Administração e Funcionamento do Ministério Público |
218 |
|
Direitos Humanos |
212 |
|
Matéria Cível |
205 |
|
Demandas Alheias à Competência do Ministério Público |
183 |
|
Execução Penal |
161 |
|
Sindical e Questões Análogas |
91 |
|
Lei de Acesso à Informação |
62 |
|
Acessibilidade |
40 |
|
Eleitoral |
16 |
|
Fundações e Organizações Sociais |
15 |
|
Violência Policial |
8 |
|
LGPD |
7 |
|
Transportes |
7 |
|
Violência Doméstica |
6 |
|
Solicitação de informações e certidões (SIC) |
5 |
|
Torcedor |
2 |
Fonte: Ouvidoria, 2025.
Status das manifestações
|
Status das manifestações |
Quantidade |
|
Encaminhada |
2700 |
|
Encerrada |
2178 |
|
Inválida |
86 |
|
Resolvida |
9132 |
Fonte: Ouvidoria, 2025.

Prazo de resposta
Todas as manifestações são encaminhadas pela Ouvidoria aos órgãos de execução no prazo máximo de 5 dias, contados do primeiro dia útil seguinte ao respectivo registro e classificação, conforme determina o Regimento Interno da Ouvidoria do MPDFT(Resolução CSMPDFT nº 309/2023). O prazo de resposta é de no máximo 30 dias, com informação sobre as providências adotadas, nos termos da Recomendação de Caráter Geral CN-CNMP nº 01, de 26 de maio de 2017.
Lei de Acesso à Informação (LAI)
Quanto à Lei de Acesso à Informação (LAI), os pedidos foram atendidos pelo Serviço de Informação ao Cidadão (SIC), cujo tratamento é realizado por um setor específico da unidade. Em 2025, foram tratados 249 pedidos de informação.
Carta de serviços
A 3ª edição da Carta de Serviços ao Cidadão do MPDFT foi publicada em janeiro de 2024 e está disponível em diversas páginas do portal institucional, incluindo a página da Ouvidoria.
Para assegurar acessibilidade aos cidadãos em situação de maior vulnerabilidade, a Carta também é disponibilizada em formato físico, em todas as unidades do MPDFT, bem como nos eventos itinerantes em que a Ouvidoria participa.
O conteúdo atualizado da Carta pode ser acessado pelo seguinte link:
https://www.mpdft.mp.br/portal/images/pdf/imprensa/cartilhas/carta_servicos_mpdft.pdf
Outros canais de comunicação
Em 2025, a Ouvidoria participou de diversos eventos itinerantes voltados ao fortalecimento do relacionamento institucional com a sociedade. Entre essas ações, destacaram‑se o Programa “GDF Mais Perto do Cidadão” e o projeto “Record nas Cidades”, da TV Record, ocasiões em que a equipe da Ouvidoria realizou o cadastramento de demandas de forma proativa, promovendo maior aproximação com o público e ampliando a disponibilidade e o alcance dos serviços prestados pelo MPDFT.
Nesse mesmo contexto, foi instituído o Projeto “Tamo Junto”, iniciativa própria do MPDFT destinada a levar a Ouvidoria Itinerante às populações em situação de maior vulnerabilidade social. O projeto tem como objetivo ampliar os canais de comunicação com a sociedade, democratizar o acesso aos serviços institucionais, divulgar as informações constantes da Carta de Serviços ao Cidadão e oferecer atendimento direto durante a realização dos eventos.
A Ouvidoria do MPDFT manteve, ainda, participação ativa na Rede Ouvir, que reúne as Ouvidorias do Distrito Federal, bem como nas instâncias nacionais do CNMP e do Conselho Nacional das Ouvidorias do Ministério Público (CNOMP), integrando congressos, reuniões e projetos voltados ao fortalecimento das Ouvidorias como instrumentos de governança, transparência e qualificação dos serviços públicos.
Ressalte‑se, por fim, que o Portal da Ouvidoria, disponível no sítio eletrônico do MPDFT, vem passando por processo contínuo de aprimoramento, com foco na melhoria da navegabilidade, na organização das informações e na ampliação da transparência institucional, assegurando comunicação mais clara, acessível e eficiente com o cidadão. Destaca‑se, nesse sentido, a ampliação dos canais de atendimento, incluindo a disponibilização de link para agendamento eletrônico diretamente no Portal da Unidade.
No que se refere aos serviços digitais, como a emissão de certidões eletrônicas, estes podem ser acessados por meio do Espaço Cidadão, atualmente sob a gestão da Assessoria de Políticas de Atendimento ao Público, vinculada à Procuradoria‑Geral de Justiça, reforçando a integração dos canais digitais e a facilitação do acesso aos serviços oferecidos pelo MPDFT.
No âmbito das principais plataformas digitais, o MPDFT mantém presença estratégica no Instagram, Facebook, YouTube, X, Threads e LinkedIn, totalizando base superior a 80 mil seguidores e trajetória de expansão contínua. Em 2025, destacaram-se os seguintes incrementos: Instagram (+25%), LinkedIn (+14%) e YouTube (+13%).
Com vistas à ampliação do alcance orgânico e ao fortalecimento da transparência institucional, foram implementados novos formatos audiovisuais:
-
Giro de Notícias: boletim semanal em vídeo com os principais destaques e ações institucionais;
-
Série “Carta de Serviços”: iniciativa voltada à orientação cidadã, detalhando como a população pode acessar os serviços do MPDFT e garantir seus direitos;
-
Videocast “O MPDFT que a gente conta”: veiculação de 10 edições deste projeto, que utiliza o formato de entrevista (bate-papo) com integrantes da Casa com vistas a humanizar e dar visibilidade ao trabalho realizado.
Consolidou-se, também, a estratégia de aproximação junto aos veículos de comunicação, com foco na qualificação técnica dos profissionais que cobrem o sistema de justiça, visando aprimorar a precisão, clareza e responsabilidade na difusão das informações à sociedade. Nesse sentido, destacam-se as seguintes iniciativas:
-
Capacitação na TV Globo Brasília: realização de curso e roda de conversa com cerca de 20 profissionais da emissora, abordando a estrutura institucional, ritos processuais e a distinção entre os órgãos do sistema de justiça. A iniciativa foi elogiada por gestores e apresentadores da emissora pela relevância no aprimoramento da apuração jornalística.
-
Workshop “Desvendando o Mapa Social da Saúde”: evento voltado a jornalistas de diversos veículos para qualificar a cobertura de temas sensíveis à saúde pública e apresentar as ferramentas de controle social do Ministério Público.
Essas ações dão continuidade ao projeto de relacionamento com a imprensa, iniciado com o Seminário de Temáticas Jurídicas para Jornalistas, reforçando o papel do MPDFT como fonte técnica e acessível, essencial para o fortalecimento do controle social e da cidadania.
Em 2025, foram realizadas 409 ações de comunicação, incluindo campanhas, peças de divulgação para eventos institucionais, diagramação de publicações institucionais, criação de identidade visual e logomarca. Essas iniciativas foram fundamentais para o fortalecimento da imagem institucional e a ampliação do diálogo interno e com a sociedade.
Entre os temas de maior impacto social abordados no exercício, destacam-se:
-
Combate à Importunação Sexual: a 2ª edição da campanha “Pedi pra parar, parou! Depois do não, tudo é importunação” mobilizou o Carnaval do DF. A ação contou com a distribuição de materiais informativos (bottons, leques e máscaras) e a veiculação de um jingle em vídeo em grandes eventos carnavalescos;
-
Proteção Animal: A campanha “Silvestre pode ser pet?” voltada à conscientização da população sobre os riscos do tráfico de animais e à promoção da adoção responsável de animais domésticos;
-
Transparência em Grandes Eventos: produção de conteúdo específico para telões em eventos esportivos e shows, ampliando a visibilidade institucional.
Resultados obtidos para a sociedade
O trabalho jornalístico e o atendimento à imprensa resultaram em mais de 6.995 matérias veiculadas na mídia sobre o trabalho realizado pelo MPDFT, distribuídas da seguinte forma: 879 em veículos impressos, 3.875 em mídias online, 845 em rádios e 1.396 em TV. Segundo estimativa da empresa de clipping contratada, a valoração do espaço de mídia alcançou R$ 570.024.486.
A comunicação institucional manteve-se alinhada às atualizações legislativas e às causas urgentes, com destaques para:
• Universo Digital Infantil: produção de materiais sobre "adultização" e o “Estatuto da Criança e do Adolescente Digital”, com cerca de 30 mil visualizações;
• Enfrentamento ao Feminicídio: pelo trabalho constante de conscientização por meio de campanhas institucionais, o MPDFT foi agraciado com o Selo Ouro “Respeito e Inclusão no Combate ao Feminicídio”;
• Campanha Laço Branco: iniciativa voltada ao engajamento masculino para o fim da violência de gênero, a campanha contou com a participação de Ismael e Gabriel Bonfim (lutadores de MMA). O vídeo teve mais de 25 mil visualizações e buscou dialogar com o público jovem, reforçando que o respeito e a igualdade são os verdadeiros pilares da força masculina.
Determinação da materialidade das informações
A materialidade das informações foi definida a partir da identificação dos temas que impactam de forma relevante a capacidade do MPDFT de gerar valor público no curto, médio e longo prazos, considerando o cumprimento da missão constitucional, a efetividade da atuação institucional e a confiança da sociedade.
A identificação dos temas materiais resultou do acompanhamento da execução do Planejamento Estratégico Institucional (PEI) 2022–2026, da atuação das instâncias de governança, da interação com as unidades da instituição e da análise de riscos, vulnerabilidades e demandas sociais identificadas ao longo do período.
Foram considerados temas materiais:
- Governança estratégica, adaptação institucional e revisão do PEI
A governança estratégica e a capacidade de adaptação institucional, evidenciadas pela revisão do PEI concluída em 2025, que incorporou lições aprendidas, ajustou objetivos e iniciativas e aprimorou os mecanismos de planejamento, monitoramento e controle, fortalecendo a sustentabilidade e a efetividade institucional. Esse processo demonstrou a capacidade institucional de identificar fatores relevantes, corrigir rumos e adaptar a estratégia diante de riscos, mudanças de contexto e necessidades identificadas.
- Gestão de riscos, integridade e transparência
A gestão de riscos, a integridade e a transparência, em razão de seu impacto direto na legitimidade da atuação institucional e no relacionamento com a sociedade, destacando-se a institucionalização da Política de Gestão de Riscos, a implementação do Plano de Tratamento de Riscos à Integridade, o atingimento de 100% de aderência aos requisitos do CNMP e a obtenção do nível Diamante no Programa Nacional de Transparência Pública (PNTP).
- Proteção de direitos fundamentais e enfrentamento à violência de gênero
A atuação institucional voltada à proteção dos direitos das mulheres e ao enfrentamento da violência de gênero, reconhecida, em 2025, pela conquista do Selo Ouro “Respeito e Inclusão no Combate ao Feminicídio”, concedido pela Corregedoria Nacional do CNMP, refletindo a atuação estruturada, baseada em capacitação institucional, ações preventivas, comunicação com a sociedade e articulação interinstitucional, contribuindo para a promoção da igualdade de gênero, a prevenção da violência e a geração de valor público.
- Fortalecimento das políticas públicas no Distrito Federal
A atuação estratégica e territorial das Promotorias Regionais de Defesa dos Direitos Difusos (PROREGs), voltada ao aprimoramento da governança pública, à qualificação da gestão e à ampliação do acesso a direitos fundamentais, com impactos mensuráveis em áreas como educação, saúde e assistência social e na correção de disfunções administrativas, contribuindo para a efetividade das políticas públicas, a prevenção de crises e o controle social.
- Integridade institucional, ambiente de trabalho e prevenção do assédio
A integridade institucional e a qualidade do ambiente de trabalho, com destaque para a instituição da Política de Prevenção e Enfrentamento do Assédio Moral e Sexual, que estabelece diretrizes voltadas à prevenção, ao acolhimento e ao encaminhamento adequado de situações de assédio, contribuindo para a mitigação de riscos institucionais e para o fortalecimento de vínculos organizacionais e a consolidação de uma cultura baseada no respeito, na ética e na dignidade da pessoa humana.
- Saúde mental e riscos psicossociais
A promoção da saúde mental e a prevenção de riscos psicossociais, evidenciadas pela atuação da Comissão de Atenção à Saúde Mental do MPDFT, instituída em 2025, e pela realização de diagnóstico institucional baseado em evidências, por meio da Pesquisa de Avaliação de Riscos Psicossociais, subsidiando ações preventivas, formativas e de cuidado. Essas iniciativas contribuem para ambientes de trabalho mais saudáveis e para a preservação da capacidade institucional de execução da estratégia.
- Uso estratégico e responsável da inteligência artificial
O uso estratégico e responsável de ferramentas de inteligência artificial, por seu impacto na modernização institucional, na eficiência operacional e na qualificação da atuação ministerial. O MPDFT tem desenvolvido e aplicado soluções próprias de IA para apoiar atividades como análise processual, tratamento de informações, elaboração de minutas e suporte à tomada de decisão. Essas iniciativas ampliam a capacidade institucional de lidar com grandes volumes de dados e fortalecer a resolutividade, ao mesmo tempo em que demandam atenção permanente à governança, à segurança da informação, à proteção de dados e à supervisão humana.
- Dados, indicadores e melhoria contínua
A incorporação progressiva de indicadores estratégicos, a ampliação do uso de dados internos e externos, o fortalecimento da governança de projetos, a valorização de boas práticas institucionais e o avanço no uso de tecnologias por influenciarem a qualidade das decisões, a eficiência institucional e a capacidade do MPDFT de gerar resultados consistentes e alinhados às demandas da sociedade ao longo do tempo.











