Governança, estratégia e desempenho
Estrutura de Governança Estratégica
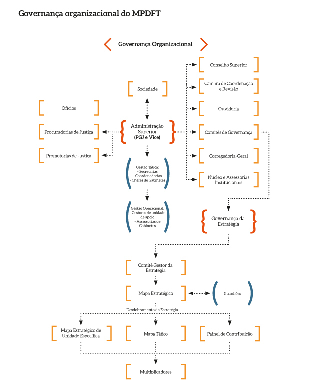
A estrutura de governança do MPDFT, representada pela figura seguinte, demonstra as relações existentes entre: a Administração Superior; os Ofícios; a Corregedoria; os Conselhos, Núcleos e Comitês; as unidades de gestão tática e operacional; e a sociedade, principal beneficiária dos serviços prestados pela Instituição.
Ela apresenta, também, o modelo de governança da estratégia que alinha as ações dessas unidades na concretização dos resultados institucionais.
Fonte: Secretaria de Planejamento 2021.
Modelo de Governança da Estratégia
O modelo de governança da estratégia é conduzido pelo Comitê Gestor do Planejamento Estratégico do MPDFT, instituído pela Portaria Normativa nº 290, de 16 de dezembro de 2013, e composto pela procuradora-geral de Justiça; pela vice-procuradora-geral de Justiça; pelo vice-presidente do Conselho Superior; pelo corregedor-geral de Justiça; pela chefe de gabinete da Procuradoria-Geral de Justiça e pelo assessor de Políticas Institucionais. O comitê conta com a participação da assessora especial de Planejamento Estratégico e de consultoria técnica da Secretaria de Planejamento (Secplan).
Esse modelo estabelece a estratégia organizacional, buscando aprimorar a transparência e o envolvimento das partes envolvidas no desempenho da organização.
Planejamento Estratégico
O Planejamento Estratégico do MPDFT, para o período de 2010-2020, foi elaborado com base na metodologia BSC (Balanced Scorecard). Nele, foram definidas a missão, a visão, os valores e 28 objetivos estratégicos.
O mapa estratégico apresenta a estratégia da Instituição em quatro perspectivas: Resultados para a Sociedade; Compromisso com a Sociedade; Atividades Internas; e Pessoas, Clima Organizacional e Tecnologia.
Apresentando uma relação de causa e efeito, a execução da estratégia, em uma perspectiva, gera impacto direto nas demais, convergindo, assim, para a geração dos resultados para a sociedade.
Mapa Estratégico do MPDFT
Fonte: Secretaria de Planejamento, 2021.
Para cada um dos objetivos estratégicos, existe um guardião responsável por articular ações para o cumprimento das metas e o acompanhamento da evolução dos resultados dos indicadores e dos objetivos estratégicos.
Prorrogação do Planejamento Estratégico
A proposta de elaboração do novo Planejamento Estratégico 2022-2026 consistia em uma construção coletiva com a participação da sociedade, dos órgãos parceiros e principalmente dos integrantes da casa, membros e servidores, com atividades e dinâmicas predominantemente presenciais. Com a declaração de pandemia internacional pela Organização Mundial de Saúde (OMS), devido ao novo coronavírus (covid-19), em março de 2020, o MPDFT teve que suspender todas as atividades e os atendimentos presenciais.
Diante desse cenário, foi necessária uma adaptação na dinâmica de construção do novo Planejamento Estratégico, dentro de uma linha de integração e trabalho em formato virtual. Assim sendo, os prazos para a finalização dos trabalhos precisaram ser prorrogados, com base nas condições apresentadas. A Administração Superior e o Comitê de Gestão Estratégica deliberaram pela dilatação da vigência do atual Planejamento Estratégico que se encerraria no final de 2020.
Em setembro de 2020, a Secplan, em conjunto com a Assessora Especial de Planejamento Estratégico, submeteu ao Comitê Gestor do Planejamento Estratégico o Relatório da Trajetória da Gestão Estratégica 2010-2020. O Comitê aprovou o relatório e a prorrogação da Gestão Estratégica 2010-2020 por mais um ano. Ela passou, então, a vigorar até o final de 2021, com os ajustes que se fizeram necessários para o acompanhamento, o monitoramento e o tratamento de resultados.
Desempenho organizacional
Encerra-se o primeiro ciclo de 10 anos do Planejamento Estratégico com a certeza de que, além do planejamento e da aferição da atuação reativa, a maturidade institucional permitiu planejar ações que não dependem de provocação externa e, consequentemente, definir as prioridades que permitirão saltos de qualidade na proteção dos direitos do cidadão e da comunidade, na promoção da justiça e redução de conflitos, bem como na integração com a sociedade e na transformação social.
Como o ano de 2021 foi marcado pela prorrogação do planejamento vigente, as mensurações foram obtidas, considerando os indicadores e as metas até então estabelecidos, sem, evidentemente, buscar efeitos comparativos e evolutivos, com base na reflexão já apresentada e na ideia de tratamento mais qualitativo dos resultados, registrando de forma objetiva o que foi concretizado, diante de uma nova forma de trabalho imposta pelo momento da pandemia.
Os indicadores de resultados serão os mesmos que constam no Planejamento em vigor, mas as metas não foram recalculadas. Em contrapartida, foram registrados os alcances apresentados.
Vinculação dos objetivos estratégicos a órgãos de governança superior
Para atender aos interesses da sociedade, estabeleceu-se uma linha de atuação no âmbito dos Ministérios Públicos. Segue o alinhamento da estratégia descrita no Planejamento Estratégico do MPDFT ao Planejamento Estratégico do Conselho Nacional do Ministério Público (CNMP).
https://www.mpdft.mp.br/transparencia/arquivos/Tomada_de_Contas/2020-relatorio-de-prestacao-de-contas-v3.pdf (Página 216, tabela 80)
Informações acerca dos objetivos estratégicos
São 64 indicadores para a mensuração da evolução dos 28 objetivos estratégicos definidos. O acompanhamento anual não se baseia num tratamento de análise meramente evolutiva, por conta da especificidade da atuação do Ministério Público, que executa as suas ações com caráter reativo e proativo, não deixando de considerar a base de resposta às demandas. Isso não permite efeitos comparativos anuais para determinados objetivos estratégicos.
O detalhamento da evolução dos resultados da execução do planejamento estratégico consta no Relatório Anual de Gestão Estratégica, publicado no mês de março de cada ano. Além dos resultados dos indicadores, o relatório apresenta programas, projetos, iniciativas e ações destaques que são desenvolvidas para cumprir cada objetivo estratégico.
Cumprimento dos objetivos estratégicos
Para avaliar o cumprimento dos objetivos estratégicos, é realizado o monitoramento da execução, por meio do indicador abaixo:
|
Indicador |
Descrição |
Fórmula de Cálculo |
Valor Mensurado (2021) |
|
Cumprimento dos Objetivos Estratégicos |
Medir o grau de implementação do planejamento estratégico |
(Total de indicadores mensurados/ Total de indicadores estabelecidos) *100 |
86% |
Fonte: Secretaria de Planejamento 2021.
Além desse, são estabelecidos os indicadores de acompanhamento da execução dos planos tático e operacional, tomando como base os mapas táticos de algumas unidades e os painéis de contribuição:
|
Indicador |
Descrição |
Fórmulas de Cálculo |
Valor Mensurado (2021) |
|
Cobertura do painel de contribuição |
Mede a quantidade de áreas contempladas com painel de contribuição. |
Total de áreas contempladas com painel de contribuição / Total de áreas com demandas de painel de contribuição |
78% |
|
Cumprimento do painel de contribuição |
Mede a eficácia das procuradorias, promotorias e unidades administrativas em cumprirem os seus respectivos painéis de contribuição. |
(Somatório de ações realizadas / somatório de ações previstas) * 100 |
73% |
|
Adesão à metodologia de projetos |
Acompanhar a produtividade das unidades que contribuem para o alcance de objetivos e metas estratégicas alinhados à missão e à visão, de forma a potencializar os resultados da Instituição. |
Somatório de projetos elaborados conforme a metodologia de projetos |
12 |
Fonte: Secretaria de Planejamento 2021.
No que se refere à avaliação do cumprimento dos objetivos estratégicos pela estrutura de governança, vale ressaltar que há os indicadores de monitoramento dos objetivos e os indicadores que avaliam os resultados e o nível de compromisso institucional com a sociedade.
Além desses, existem também objetivos e indicadores que avaliam as ações de estrutura e infraestrutura, integração, eficiência operacional, relacionamento com a sociedade, gestão financeira e de pessoas, clima organizacional e tecnologia, alinhados ao Plano de Gestão da Administração Superior.
Assim sendo, são tomadas as decisões estratégicas, avaliados os riscos e priorizados os controles internos necessários à garantia da legalidade, da economicidade, da eficiência e da eficácia.
O modelo de gestão aplicado busca alinhar as restrições de recursos às prioridades da gestão no desenvolvimento de projetos voltados, principalmente, à geração de resultados para sociedade. Ele busca, também, o estabelecimento de parcerias e articulações com outros órgãos, com vistas a possibilitar a execução do seu planejamento.
Desdobramento da estratégia
Como dito anteriormente, o Projeto Gestão Estratégica 2010-2020 do MPDFT chegou ao final de seu primeiro ciclo e foi dilatado por mais um ano.
Em 2021, o desdobramento da estratégia seguiu o planejamento traçado para os últimos 10 anos e foi realizado por meio dos seguintes instrumentos: a) mapa estratégico da unidade; b) mapa tático; e c) painel de contribuição.
a) O mapa estratégico da unidade é um desdobramento especial, realizado para unidades específicas que possuem contextos estratégicos exclusivos (normas, planos, ações e legislações), com significativo grau de peculiaridade e desafios diferenciados. O MPDFT possui dois mapas estratégicos de unidades: o mapa estratégico da Procuradoria Distrital dos Direitos do Cidadão (PDDC) e o mapa da Secretaria de Tecnologia da Informação (STI).
Mapa Estratégico da Procuradoria Distrital dos Direitos do Cidadão
Fonte: Secretaria de Planejamento 2021.
Mapa Estratégico da Secretaria de Tecnologia da Informação
Fonte: Secretaria de Planejamento 2021.
b) O mapa tático da unidade é o desdobramento da estratégia para um período de 2 a 3 anos. Nele, os objetivos estratégicos, do Planejamento Institucional, são desdobrados em objetivos táticos e iniciativas vinculadas à atuação da Unidade. Atualmente o MPDFT possui 2 mapas táticos de unidades: o mapa tático das Promotorias de Justiça de Defesa do Patrimônio Público e Social (Prodep), que acompanhou a prorrogação do Planejamento estratégico, finalizando em 2021, e o mapa tático das Promotorias de Justiça Regional de Defesa de Direitos Difusos – (Proreg), em execução até o final de 2022.
Mapa Tático das Promotorias de Justiça de Defesa do Patrimônio Público e Social (Prodep)
Fonte: Secretaria de Planejamento 2021.
Mapa Tático das Promotorias de Justiça Regionais de Defesa dos Direitos Difusos (Proregs)
Fonte: Secretaria de Planejamento 2021.
c) O painel de contribuição é o instrumento anual de desdobramento estratégico de curto prazo. Nele, estarão registrados os objetivos estratégicos que estiverem diretamente relacionados com a atuação da unidade e, alinhados a esses objetivos, estarão registradas as iniciativas, os projetos que deverão ser desenvolvidos no período, as metas e seus responsáveis. O MPDFT possui, atualmente, 63 painéis de contribuição. Por meio dos painéis de contribuição, pode-se monitorar a contribuição das unidades para o cumprimento dos objetivos estratégicos no período de um ano, desenvolvendo ações, iniciativas e projetos, além de identificar a priorização dos objetivos por parte de cada unidade.
Monitoramento da Execução
Com o objetivo de dar maior transparência ao desempenho organizacional e aperfeiçoar os mecanismos de prestação de contas e de controle das informações estratégicas, a Secretaria de Planejamento acompanhou semestralmente os resultados dos indicadores e metas estabelecidos. Essa política institucional de acompanhamento da estratégia permite assessorar a Administração Superior na busca de soluções antecipadas para o alcance dos objetivos e das metas.
Resultado e Desempenho da Gestão
Apresentamos, a seguir, a visão geral do trabalho e dos resultados alcançados por meio do Planejamento Estratégico no ano de 2021. Os demais resultados alcançados por meio do detalhamento de todos os indicadores podem ser acessados em:
Apresentação sintética dos resultados
Total de objetivos estratégicos: 28
Total de indicadores: 64
Total de indicadores mensurados: 55
Total de projetos elaborados: 12
Total de painéis de contribuição previstos: 63
Total de painéis de contribuição com resultados alcançados: 49
Total de ações previstas nos painéis de contribuição: 593
Total de ações executadas nos painéis de contribuição: 434
Somatório de Iniciativas por Perspectiva e por Objetivo do Mapa Estratégico
Fonte: Secretaria de Planejamento 2021.
Resultados alcançados frente às prioridades de Gestão
Com base nas prioridades estabelecidas pela procuradora-geral para a sua Gestão em 2021, apresentamos, a seguir, os resultados vinculados aos objetivos estratégicos:
|
Principais Resultados |
||
|
Missão Institucional – Compromisso com a Sociedade |
||
|
Ações: |
Dever de agir em favor de uma sociedade melhor, da fiscalização das leis e da promoção da Justiça. |
|
|
Indicador |
Cumprimento dos objetivos estratégicos. |
86% |
|
|
||
|
Objetivo Estratégico: |
Cidadania fortalecida. |
|
|
Ações: |
Agir em favor de uma sociedade melhor. |
|
|
Indicador: |
Ações em defesa da cidadania. |
61 |
|
Objetivo Estratégico: |
Direitos coletivos e individuais indisponíveis protegidos. |
|
|
Ações: |
Fortalecer a defesa e a promoção dos direitos humanos e dos direitos difusos. |
|
|
Indicador: |
Ações em defesa do idoso. |
462 |
|
Ações de responsabilidade parental. |
601 |
|
|
Objetivo Estratégico: |
Meio ambiente preservado. |
|
|
Ações: |
Fortalecer o plano de logística sustentável do MPDFT. |
|
|
Indicador |
Iniciativas em defesa do meio ambiente, do patrimônio cultural e da ordem urbanística. |
8 |
|
Objetivo Estratégico: |
Criminalidade combatida. |
|
|
Ações: |
Fortalecer as áreas de investigação, principalmente no combate à corrupção. |
|
|
Resultado: |
Incremento na área de investigação e proteção de dados. |
|
|
Objetivo Estratégico: |
Impunidade e corrupção combatidas |
|
|
Ações: |
Manter e apoiar as atividades voltadas ao combate à corrupção. |
|
|
Indicador |
Ações de combate à corrupção. |
5 |
|
Objetivo Estratégico: |
Políticas públicas fiscalizadas e asseguradas. |
|
|
Ações: |
- Melhorar a prestação dos serviços essenciais e assegurar que o cidadão tenha acesso à saúde. - Melhorar a prestação dos serviços essenciais e assegurar que o cidadão tenha acesso à educação. - Melhorar a prestação dos serviços essenciais e assegurar que o cidadão tenha acesso ao transporte. - Melhorar a prestação dos serviços essenciais e assegurar que o cidadão tenha acesso à segurança. - Cobrar dos órgãos governamentais responsáveis pelo setor o correto e efetivo cumprimento de suas obrigações legais e institucionais. - Garantir os direitos socioassistenciais dos cidadãos em situação de vulnerabilidade socioeconômica. |
|
|
Indicador |
Iniciativas em defesa das políticas públicas. |
28 |
|
Recomendações expedidas. |
42 |
|
|
Indicador |
Acessibilidade. |
73% |
|
Objetivo Estratégico |
Aprimorar o assessoramento técnico e pericial. |
|
|
Ações: |
Promover o trabalho de gestão de riscos no âmbito da Segurança Institucional. |
|
|
Indicador |
Satisfação de atendimento de assessoramento técnico e pericial. |
Em virtude da pandemia, não foi possível realizar a pesquisa. |
|
Iniciativa |
Projeto de descentralização das atividades de Segurança Institucional. |
|
|
Objetivo Estratégico |
Desenvolver maior interação entre MDFT e órgãos estratégicos. |
|
|
Ações: |
- Defender, com rigor, as prerrogativas funcionais do Ministério Público. - Construir diálogo permanente com os Poderes, suas instituições e atores visando permitir que tenhamos os meios necessários para o funcionamento da Instituição. |
|
|
Indicador |
Acordos celebrados. |
19 |
|
Objetivo Estratégico |
Fortalecer a integração entre os membros e servidores. |
|
|
Ações: |
- Valorizar os servidores, com ações que promovam maior integração com os membros do MPDFT. - Apoiar as Câmaras de Revisão e Coordenação do MPDFT, para que elas intensifiquem o trabalho de coordenação, o compartilhamento de informações e estratégias de atuação entre Promotorias e áreas específicas. |
|
|
Iniciativa |
Projeto de Aproximação, que visa promover a integração entre a Procuradoria-Geral de Justiça, membros e servidores, por meio de visitas às Coordenadorias das Promotorias de Justiça. |
|
|
Indicador |
Promoção de convergência entre procuradores e promotores |
17 |
|
Objetivo Estratégico |
Aprimorar a estrutura física e organizacional. |
|
|
Ações: |
- Priorizar a estruturação da atividade-fim. - Avançar na implementação da estrutura de gabinetes. - Aprimorar a estrutura disponível para os promotores de Justiça em atuação na Justiça Eleitoral. - Incrementar a segurança de membros e servidores, com a descentralização das atividades de segurança institucional e a implantação do Plano de Política de Segurança do MPDFT. - Estimular a autossuficiência das coordenadorias na promoção de Segurança Institucional. - Implementar o pool de analistas nas coordenadorias, com o fim de auxiliar os afastamentos de curta duração das unidades. |
|
|
Indicador |
Adequação da estrutura administrativa. |
98% |
|
Objetivo Estratégico |
Conciliar a independência funcional do membro com as diretrizes da Instituição. |
|
|
Ações: |
Realizar encontros internos que mobilizem toda a classe e estimulem reflexões profundas sobre o papel do Ministério Público e a atuação de seus membros. |
|
|
Objetivo Estratégico |
Aprimorar o relacionamento do MPDFT com a sociedade. |
|
|
Ações: |
- Dar transparência e publicidade às ações e atividades do MPDFT. - Valorizar o atendimento ao público nas diversas unidades do MPDFT. - Melhorar a qualidade de atendimento para o cidadão. |
|
|
Indicador |
Índice de atendimento à sociedade. |
98% |
|
Objetivo Estratégico |
Promover cultura de orientação para resultados |
|
|
Ações: |
- Pautar a gestão pelo Planejamento Estratégico e pela utilização racional dos recursos disponíveis. - Ampliar a participação dos membros e das coordenadorias nos processos decisórios da gestão. |
|
|
Indicador |
Cumprimento do Painel de Contribuição. |
73% |
|
Adesão à metodologia de projetos. |
12 |
|
|
Objetivo Estratégico
|
Compatibilizar quadro funcional com as demandas institucionais.
|
|
|
Ações: |
- Ampliar a estrutura de apoio da atividade-fim, por meio do remanejamento de técnicos administrativos para atuação em áreas de nível superior, mediante a disponibilização de função.
|
|
|
Indicador |
Índice de compatibilidade do quadro funcional. |
71% |
|
Objetivo Estratégico |
Possuir sistemas de informação integrados, personalizados e atualizados |
|
|
Ações:
|
- Buscar excelência nas ferramentas oferecidas pelo eGab/NeoSispro, proporcionando uma interação eficiente e consolidada com o Processo Judicial Eletrônico (Pje). - Aprimorar os sistemas de peticionamento eletrônico, inclusive com a criação de ferramentas para que os servidores tenham acesso a funcionalidades que desonerem os membros das atividades burocráticas. - Empreender esforços para que todos os feitos internos sejam eletrônicos. - Propiciar a implementação da assinatura eletrônica em dispositivos portáteis. - Investir em softwares capazes de registrar e degravar vídeo e áudio, visando agilizar a atividade processual da Instituição. - Viabilizar o plenário virtual no âmbito das Câmaras de Coordenação e Revisão e do Conselho Superior do MPDFT. |
|
|
Indicador |
Índice de satisfação do usuário com soluções de TI. |
97% |
Fonte: Secretaria de Planejamento, 2021.
Principais desafios em 2021
O principal desafio em 2021 foi o desdobramento do novo Planejamento Estratégico Institucional (PEI) para o período de 2022-2026, com a perspectiva de consolidação de um novo horizonte estratégico e alcance de desafios.
A elaboração do novo PEI foi desenhada contemplando cinco etapas: atualização da cadeia de valor; diagnóstico institucional (elaborado com base nos resultados obtidos nas escutas internas e pesquisas interna e externa); oficinas de construção do novo PEI; lançamento do PEI, a fim de tornar o resultado do trabalho conhecido por toda a Instituição; e, por último, treinamento das áreas para a concretização do novo desdobramento da estratégia.
O novo PEI está alinhado com as diretrizes do Conselho Nacional do Ministério Público e contempla todas as áreas nas quais o MPDFT tem atribuição para atuar. Considerando a missão institucional de promover a justiça, a democracia, a cidadania e a dignidade humana, foi elaborado um mapa estratégico que contempla processos finalísticos, de gestão e de governança. O referido planejamento vai direcionar a atuação do Órgão nos próximos cinco anos, além de fundamentar um trabalho voltado à proteção dos direitos e à fomentação de políticas públicas em favor da população do Distrito Federal.
Resultados da Gestão
O Relatório de Gestão Estratégica ainda está em fase de elaboração, com publicação na internet prevista para o mês de março de 2022. As informações preliminares com os resultados alcançados podem ser acessadas em:
Com relação à Governança, a Secretaria de Planejamento monitora a execução do Planejamento Institucional por meio do indicador abaixo:
|
Indicador |
Descrição |
Fórmula de Cálculo |
Valor Mensurado (2021) |
|
Cumprimento dos Objetivos Estratégicos |
Medir o grau de implementação do planejamento estratégico.
|
(Total de indicadores mensurados/ Total de indicadores estabelecidos)*100
|
86% |
Fonte: Secretaria de Planejamento 2021.
Em 2021, o MPDFT, por meio da Procuradoria Distrital dos Direitos do Cidadão (PDDC), a partir da instauração de notícias de fato e procedimentos administrativos, atuou no sentido de cobrar, dos órgãos governamentais responsáveis, o correto e efetivo cumprimento de suas obrigações legais e institucionais, com o propósito de garantir os direitos socioassistenciais dos cidadãos em situação de vulnerabilidade socioeconômica.
Destaca-se, dentro dessa atuação, o acompanhamento das ações de retirada de população em situação de rua em áreas públicas, com posterior plano de revitalização de espaços públicos e encaminhamento das pessoas para unidades de acolhimento, além da previsão de atendimento psicossocial e especializado às pessoas afetadas.
Principais projetos
A metodologia de projetos vigente no âmbito do MPDFT está consoante à Portaria Normativa n° 691, de 31 de julho de 2020, que atende à necessidade de regulamentar, uniformizar e tornar mais céleres e seguros os procedimentos de elaboração, execução e acompanhamento de projetos e planos de trabalho no âmbito do Parquet. Dessa forma, prioriza-se o fomento à cultura de orientação para resultados, por meio do desenvolvimento de iniciativas institucionais que propiciem o cumprimento das metas estabelecidas pela gestão estratégica organizacional, da utilização de melhores práticas em gerenciamento de projetos, que sejam adequadas à realidade da Instituição, e do incentivo ao protagonismo dos integrantes da Instituição em criar soluções inovadoras para as demandas sociais e o desenvolvimento da organização.
Em 2021, vale destacar duas iniciativas do MPDFT agraciadas com o Prêmio CNMP, a saber: “Sistema protetor: acompanhando as curatelas no DF” e “DiliGente: localizando pessoas”. A premiação foi instituída pelo Conselho Nacional do Ministério Público, por meio da Resolução CNMP n° 94/2013, que tem por objetivo prestigiar os programas e os projetos do Ministério Público que mais se destacaram na concretização do Planejamento Estratégico Nacional e no alinhamento com os objetivos definidos.
Dessa forma, além do reconhecimento do CNMP, destacam-se, no âmbito do MPDFT, doze programas e projetos implementados em 2021:
|
Projeto |
Objetivo |
Objetivo Estratégico |
Resultados |
Cadeia de valor |
|
Encontros empáticos – Comunicação Não Violenta entre nós |
Implementar espaço dialógico voltado para os integrantes do MPDFT para difusão de habilidades autocompositivas, em especial as habilidades comunicacionais com base na comunicação não-violenta. |
- Integração. - Relacionamento com a sociedade. - Ambiente de trabalho agradável e profissional. |
Ao longo de 2021, houve 15 Encontros Empáticos, com um total de 100 participantes. Os temas abordados em cada encontro foram os seguintes: Transformando julgamentos em necessidades; Como receber mensagens difíceis com a comunicação não violenta (CNV); Bloqueios da empatia; Transformando muros em pontes; Autoempatia; Necessidades e Estratégias; Caminhos para as necessidades; Dizer e ouvir o não na CNV; O propósito da raiva; Necessidades e Estratégias: como enriquecer nossas vidas?; Comunicação Alienante da Vida; A Escuta na CNV; Cuidar das minhas necessidades: As cinco portas; O que te irrita?; e Usando a CNV para lidar com conflitos. |
Macroprocessos de Gestão (Pessoas) |
|
"Reconstruir Vidas" – Diálogo com familiares e amigos de pessoas desaparecidas. |
Implementar espaço dialógico, por meio dos círculos de construção de paz, com familiares e amigos de pessoas desaparecidas atendidos no Núcleo dos Direitos Humanos do MPDFT. |
- Cidadania fortalecida; - Políticas públicas fiscalizadas e asseguradas; - Direitos coletivos e individuais indisponíveis protegidos. |
- Um círculo com 4 participantes. A atividade foi realizada por duas servidoras da equipe da Coordenadoria de Autocomposição do MPDFT, com capacitação para facilitação de círculos de construção de paz. |
Macroprocessos finalísticos (Proteção dos direitos difusos, coletivos e individuais indisponíveis) |
|
Produção Intelectual do MPDFT DSPACE – para a internet. |
Desenvolver um novo repositório institucional da produção intelectual do MPDFT, usando uma ferramenta mais apropriada, o DSpace, como melhor prática para armazenar, gerenciar, preservar e dar visibilidade à informação acadêmica e institucional, disponibilizada em um portal na internet. |
- Desenvolver conhecimentos, habilidades e atitudes; - Possuir sistemas de informação integrados, personalizados e atualizados. |
- Adequações na ferramenta do DSpace criada para repositório institucional da Produção Intelectual do MPDFT; - Identidade visual elaborada; - Levantamento da quantidade inicial de obras disponibilizadas para fazerem parte do acervo; - Criação de comunidade, subcomunidade e coleções no sistema. |
Macroprocessos de Gestão (Documentação) |
|
"Ninho" – Acolhimento familiar de crianças e adolescentes |
Contribuir com o incremento de serviços de acolhimento familiar de crianças e adolescentes no Distrito Federal, por meio da realização de rodas de conversa, seminários e fomento da política pública voltada ao acolhimento familiar. |
- Crianças e adolescentes protegidos. - Políticas públicas fiscalizadas e asseguradas. |
- Parceria entre MPDFT, Tribunal de Justiça do DF e Territórios, Secretaria de Desenvolvimento Social (DF), Subsecretaria de Políticas para Crianças e Adolescentes (Sejus/DF), Conselho dos Direitos da Criança e do Adolescente, Conselho Nacional dos Direitos da Criança e do Adolescente e ONG Aconchego. - Para adequação às restrições impostas pela pandemia, a realização das rodas de conversa será virtual e com participação de membros dos grupos de WhatsApp das redes locais. - Divulgação de vídeo explicativo sobre o papel da família acolhedora; de cartilhas orientativas sobre como ser voluntário do projeto de acolhimento temporário de crianças que, por violação de direitos, são afastadas dos cuidadores por meio de medida judicial; de cards para convite e sensibilização para participar do projeto em redes sociais do MPDFT; bem como divulgação externa das atividades da iniciativa.
|
Macroprocessos finalísticos (Proteção dos direitos difusos, coletivos e individuais indisponíveis) |
|
"Vida Plena" – pessoas submetidas à curatela e à tomada de decisão apoiada. |
Desenvolver ações na Coordenadoria de Promotorias de Justiça do Gama que possibilitem a construção e validação de uma metodologia de avaliação e acompanhamento das pessoas submetidas à curatela e TDA, à luz da Lei Brasileira de Inclusão. |
- Cidadania fortalecida. - Direitos coletivos e individuais indisponíveis protegidos. - Desenvolver maior integração entre MPDFT e órgãos estratégicos. - Aprimorar o relacionamento do MP com a sociedade. |
- Reuniões com especialistas no tema e participação em eventos ofertados pelos Ministérios Públicos e por outras instituições. - Pesquisa bibliográfica, realizada pela internet, para selecionar artigos sobre a temática da curatela, bem como os especialistas da área no primeiro semestre de 2021. - Elaboração de um novo questionário a fim de analisar o processo de trabalho realizado pelos setores psicossociais em relação aos processos de curatela no segundo semestre de 2021. - Evento/Ação Educacional “Curatela e tomada de decisão apoiada (TDA)" contou com apresentação de conteúdos sobre as abordagens pessoal e funcional da autonomia, o modelo brasileiro de capacidade jurídica, com seu novo paradigma; capacidade decisional e sua avaliação; aspectos teóricos e práticos da TDA. |
- Macroprocessos finalísticos. (Proteção dos direitos difusos, coletivos e individuais indisponíveis). |
|
"Vida Plena" |
Desenvolver ações na Coordenadoria de Promotorias de Justiça do Gama que possibilitem a construção e a validação de uma metodologia de avaliação e acompanhamento das pessoas submetidas à curatela e TDA, à luz da Lei Brasileira de Inclusão. |
- Cidadania fortalecida; - Direitos coletivos e individuais indisponíveis protegidos; - Desenvolver maior integração entre MPDFT e órgãos estratégicos; - Aprimorar o relacionamento do MP com a sociedade
|
- Criação de dois grupos de trabalho, por decisão dos integrantes do projeto, dada a necessidade de revisão teórica com discussão de especialistas, e participação em eventos de outras instituições sobre a temática. O primeiro grupo é encarregado pela revisão teórica sobre o tema “Curatela e Tomada de Decisão Apoiada (TDA)”, pela realização de encontros temáticos e por discussões com especialistas, para, após essa etapa preliminar, promover a descrição da metodologia de acompanhamento das pessoas em situação de curatela. O segundo é responsável pelo levantamento dos processos de curatela que tramitam e tramitaram na Promotoria de Justiça do Gama e pela implantação do Sistema Protetor. - Implantação do Sistema Protetor para cadastro das informações das pessoas em situação de curatela, a saber: - Formação da equipe do projeto no curso do sistema protetor e cadastramento de, aproximadamente, 45 feitos, bem como análise de retorno de vários feitos já cadastrados.
|
- Macroprocessos finalísticos. (Proteção dos direitos difusos, coletivos e individuais indisponíveis). |
|
Projeto de implementação do Programa de Governança de Dados Pessoais (PGDP) no MPDFT. |
Implementar o Programa de Governança de Dados Pessoais (PGDP) no MPDFT. |
Direitos coletivos e individuais indisponíveis protegidos. |
- Instituição do Comitê Executivo de Privacidade (Cepri), de acordo com a Portaria Normativa MPDFT, nº 697, de 14 de setembro de 2020, com vistas à adequação das atividades do MPDFT à Lei Geral de Proteção de Dados; - Desenvolvimento do modelo de Inventário de Dados Pessoais (IDP) e realização de projeto-piloto, que foi preenchido por 19 pessoas, sendo mapeadas 28 distintas bases de dados, das quais foi possível extrair informações, tais como: quais os dados tratados; qual o formato e local de armazenamento; quais as hipóteses legais utilizadas para o tratamento da base de dados; a finalidade do tratamento; a forma de acesso; o sigilo; se há ou não compartilhamento com outras unidades e instituições, entre outras. A maior dificuldade apontada pelos gestores que participaram do projeto-piloto concerniu ao desconhecimento da lei e à dificuldade para compatibilizar as atividades rotineiras do MPDFT com a Lei Geral de Proteção de Dados; - Participação de integrantes do Cepri na comissão para atualização das normas relacionadas ao acesso à informação no âmbito MPDFT. O objetivo dos trabalhos é compatibilizar as previsões da Lei de Acesso à Informação (LAI) com as obrigações previstas na Lei Geral de Proteção de Dados (LGPD); - Curso de capacitação interna e veiculação de 13 matérias acerca das boas práticas de governança e gestão dos dados pessoais, estabelecidas em consonância com a LGPD; - Realização de 11 reuniões do Comitê Executivo de Privacidade no ano de 2021, com vistas à implementação do Programa de Governança de Dados Pessoais. |
Macroprocessos de Governança (Políticas Institucionais) |
|
"Mãos estendidas" – Programa de Acolhimento de Vítimas de Violência Doméstica |
Fomentar o acolhimento das vítimas de violência doméstica que requereram medidas protetivas de urgência (MPU) nos anos de 2021 e 2022, em especial daquelas que foram submetidas aos crimes de violência por mais de uma vez e daquelas residentes na área rural, por meio de encaminhamentos às instituições que compõem a Rede Unidas de Brazlândia, para acompanhamento multifatorial e redução de danos provocados pela violência doméstica. |
- Criminalidade Combatida; - Cidadania fortalecida. |
- Mapeamento dos dados referentes aos meses de fevereiro a outubro de 2021, nos quais foram registradas 273 MPUs (das quais em 47 foram requeridas mais de uma medida protetiva de urgência), e o encaminhamento trimestral da lista e das ocorrências policiais ao comando do Provid do 16º BPM; - Mapeamento dos dados de 123 ocorrências policiais, referentes aos meses de fevereiro a outubro de 2021, sendo 76 de residentes das áreas rurais de Brazlândia e 47 de vítimas que requereram mais de uma medida protetiva de urgência; - Foram avaliadas 47 vítimas pela equipe do Provid, por meio do formulário de segurança alimentar, e 23 mulheres foram contempladas pelos critérios constantes no formulário, e receberam 40 cestas básicas. |
Macroprocessos finalísticos (Atuação Criminal) |
|
Ministério Público como garantidor de direitos de mulheres transexuais e travestis em contexto de privação de liberdade. |
- Promover a garantia de direitos das mulheres transexuais e travestis em contexto de privação de liberdade. |
- Políticas Públicas fiscalizadas e asseguradas; - Cidadania fortalecida; - Direitos coletivos e individuais indisponíveis protegidos
|
- Realização de levantamento bibliográfico sobre a temática; - Mapeamento de diretrizes, programas, normas referentes ao contexto de privação de liberdade da população LGBTQIA+; - Identificação das boas práticas de custódia de mulheres trans e travestis em sistemas prisionais brasileiros. |
Macroprocessos Finalísticos (Proteção dos direitos difusos, coletivos e individuais indisponíveis) |
|
O Patrimônio público é nosso: participe da cidade! |
Fomentar a formação cidadã para a participação e o controle da gestão pública do Programa de Descentralização Administrativa e Financeira (PDAF); Difundir, para a sociedade em geral, a campanha sobre temas relacionados à cidadania e à participação popular. |
Cidadania fortalecida |
- Lançamento de edital para que as escolas públicas do Distrito Federal aprovadas pelo PDAF (Programa de Descentralização Administrativa) e que estiverem com as contas em dia, uma vez admitidas no certame, possam receber recursos provenientes dos acordos celebrados pela Prodep/MPDFT para investir na melhoria da infraestrutura das instituições. O cadastro é mantido pela Coordenadoria Executiva de Medidas Alternativas (Cema/MPDFT) e o MPDFT é o responsável por acompanhar a execução das iniciativas selecionadas. O prazo para inscrição, com os documentos solicitados, vai até 10 de janeiro de 2022. - Divulgação na imprensa, nas redes sociais e no site do MPDFT, do edital correspondente à destinação dos recursos previstos na iniciativa. Link da iniciativa: http://bit.ly/3nN85u1 |
Macroprocessos Finalísticos (Relacionamento com a Sociedade) |
|
Registro do projeto "O patrimônio público é de todos" |
Fomentar a concepção do patrimônio público como um conjunto de bens e valores de titularidade de toda a sociedade. |
Cidadania fortalecida |
- O projeto contou, até dezembro de 2020, com recursos que totalizaram R$ 1.079.557,09; - Os projetos sociais agraciados estão descritos abaixo: 1) Reforma da quadra poliesportiva e do centro paraolímpico da Escola de Ensino Social nº 1 de Planaltina/DF, para atender a crianças, jovens e adultos com deficiência, e funcionar como centro de treinamento da equipe paralímpica de basquete; 2) Construção de quadras poliesportivas nas escolas rurais: Escola Classe Córrego das Corujas – Ceilândia (DF); Escola Classe Lajes da Jiboia – Ceilândia (DF); Centro de Ensino Fundamental Ponte Alta do Baixo – Gama (DF); Centro Educacional Engenho das Lajes – Gama (DF); Escola Classe ETA 44 – Planaltina (DF); Escola Classe Frigorífico Industrial – Planaltina (DF); Escola Classe Aguilhada – São Sebastião (DF); Escola Classe São Bartolomeu – São Sebastião (DF); Escola Classe Córrego do Arrozal – Sobradinho (DF); Centro de Ensino Fundamental Queima Lençol – Sobradinho (DF); 3) Estruturação de laboratório de informática no Centro de Ensino Especial 1 de Santa Maria (DF), para atender aos alunos com deficiência; 4) Premiação para as escolas públicas vencedoras do concurso “Transparência nas Escolas é Legal”, que visa fomentar o controle social, pela comunidade escolar, da aplicação das verbas descentralizadas da educação; 5) Criação de sala multiuso para atividades corporais e artísticas no Centro de Ensino Fundamental 427 de Samambaia (DF). |
Macroprocessos Finalísticos (Relacionamento com a Sociedade) |
|
Semeando Diálogos |
Aplicar métodos autocompositivos no âmbito das 4ª e 6ª Promotorias de Justiça Cíveis e da Defesa dos Direitos Individuais, Difusos e Coletivos da Infância e da Juventude. |
- Direitos coletivos e individuais protegidos; - Crianças e adolescentes protegidos; - Cidadania fortalecida; - Políticas Públicas fiscalizadas e asseguradas. |
O projeto aguarda a publicação de portaria de institucionalização. |
Macroprocessos finalísticos (Proteção dos direitos difusos, coletivos e individuais indisponíveis) |
|
Revista do MPDFT |
Reestruturar a Revista do MPDFT para alcançar um bom estrato no sistema Qualis Periódicos e cumprir a periodicidade de publicação anual. |
Fortalecer a integração entre membros e servidores |
- Elaboração da Matriz de Gestão da Revista do MPDFT; - Publicação da Portaria que regulamenta a Revista do MPDFT – Portaria Normativa nº 783/2021; - Análise da nova versão do sistema Open Journal System (OJS); - Identificação da empresa que realiza a capacitação do sistema OJS; - Definição do Conselho Editorial da Revista do MPDFT; - Envio da Portaria de Nomeação do Conselho Editorial da Revista para assinatura e publicação; - Elaboração de Estudo Técnico Preliminar para contratação de Revisores; - Elaboração de Termo de Referência para contratação de Revisores; - Elaboração de Mapa de Riscos para o processo de contratação de Revisores; - Publicação da Portaria de Institucionalização do Projeto Revista MPDFT – Portaria nº 650/2021.
|
Macroprocessos de Gestão (Comunicação) |













