Governança, estratégia e desempenho
Sumário
Informações sobre estratégia, desempenho e indicadores de governança
Informações sobre estratégia, desempenho e indicadores de governança
O MPDFT adota modelo integrado de governança, estratégia, gestão e desempenho, orientado à geração de valor público e à efetividade dos direitos constitucionais. Nesse contexto, o Comitê Gestor do Planejamento Estratégico, instituído pela Portaria Normativa nº 850/2022, é responsável por orientar, acompanhar e avaliar a execução da estratégia, assegurando o alinhamento entre objetivos estratégicos, desempenho institucional e resultados esperados pela sociedade, em consonância com os referenciais de governança estabelecidos pelo Tribunal de Contas da União (TCU), conforme será demonstrado ao longo deste documento.
Identificação de objetivos estratégicos, seus responsáveis, indicadores de desempenho e resultados alcançados
Os objetivos estratégicos do MPDFT estão definidos no Planejamento Estratégico Institucional (PEI) 2022–2026 e orientam a atuação institucional no ciclo 2025–2026. Eles estão organizados no mapa estratégico, distribuídos nas perspectivas de: Resultados para a sociedade, Processos integradores e Aprendizado e crescimento, conforme a figura adiante.
A responsabilidade institucional pelo alcance dos objetivos estratégicos é compartilhada entre as instâncias de governança da estratégia e as unidades organizacionais, conforme o desdobramento realizado no Plano Geral de Atuação (PGA) e nos Planos de Atuação das Unidades (Planus). Essa estrutura assegura o alinhamento entre direção estratégica, execução tático-operacional e o acompanhamento do desempenho institucional.
No processo de revisão do PEI, concluído em 2025, foram definidos indicadores estratégicos para a mensuração do alcance dos objetivos, com métodos de cálculo e fontes de informação pactuados de forma participativa com as unidades da instituição. O exercício de 2025 constitui o primeiro ano de aplicação do modelo revisado de mensuração, servindo como linha de base para o acompanhamento dos resultados, não sendo ainda possível a realização de análises comparativas ou séries históricas.
Direcionamento estratégico do MPDFT e caminhos para sua implementação
O MPDFT busca consolidar-se como uma instituição cada vez mais resolutiva, integrada e orientada a resultados, capaz de cumprir a missão de transformar direitos em realidade, por meio de atuação estratégica baseada em evidências, dados qualificados e impacto social. Esse direcionamento está estruturado em objetivos estratégicos que contemplam o desenvolvimento organizacional, a eficiência dos processos e a geração de resultados para a sociedade, assegurando visão de longo prazo e sustentabilidade institucional.
Para alcançar esse direcionamento, a instituição aprimora continuamente a governança estratégica e de inovação, com ênfase no fortalecimento da cultura de dados, na qualificação dos indicadores estratégicos e no avanço da produção e da utilização de ferramentas de inteligência artificial. Esses recursos dão suporte à tomada de decisão, à priorização da atuação e à avaliação de resultados, ampliando cada vez mais a eficiência, a transparência e a efetividade da atuação ministerial, em consonância com a missão constitucional.
Estrutura de governança e geração de valor
A estrutura de governança do MPDFT apoia o cumprimento dos objetivos estratégicos ao articular instâncias decisórias, mecanismos de coordenação, monitoramento e controle, assegurando alinhamento entre estratégia, gestão e atuação finalística. O Comitê Gestor do Planejamento Estratégico exerce papel central na governança, aprovando diretrizes nos níveis estratégico (PEI), estratégico-tático (PGA) e tático-operacional (Planu), e, por meio de reuniões periódicas, define prioridades, monitora a execução e acompanha o desdobramento da estratégia nas unidades, fortalecendo a capacidade institucional de gerar valor público no curto, médio e longo prazo.
Com vistas ao amadurecimento das práticas de governança, foram adotadas medidas voltadas ao fortalecimento das tomadas de decisão estratégica, gestão de riscos, controles internos e supervisão da gestão, destacando-se:
-
Criação da Assessoria de Gestão Estratégica e Resultados (Agere), com foco no acompanhamento sistemático da execução da estratégia e dos resultados;
-
Fortalecimento da governança de dados, por meio da implementação de modelo contínuo de avaliação da maturidade institucional e ampliação do uso de evidências no processo decisório;
-
Formalização da Política de Gestão de Riscos, definindo diretrizes para identificação, avaliação e tratamento de riscos, ampliando a previsibilidade decisória e a consistência das decisões estratégicas.
O relacionamento com a sociedade é tratado como elemento central da estratégia institucional, contemplando atendimento ao cidadão, transparência, comunicação institucional, participação social e atuação em redes. A Cadeia de Valor evidencia como os macroprocessos finalísticos, de governança e de gestão se articulam para gerar valor público e fortalecer a confiança da sociedade nas instituições, assegurando que as decisões estratégicas reflitam as demandas sociais e ampliem a efetividade da atuação ministerial.
Em 2025, o Comitê Gestor do Planejamento Estratégico acompanhou e deliberou sobre a revisão do PEI 2022–2026, nos termos do art. 15, §3º, da Portaria Normativa nº 850/2022. Esse acompanhamento sistemático qualificou a tomada de decisão estratégica, orientou a priorização de recursos e ampliou a capacidade institucional de gerar valor público, ao direcionar a atuação do MPDFT para resultados de maior impacto e alinhamento às demandas da sociedade.
Relação entre governança e gestão
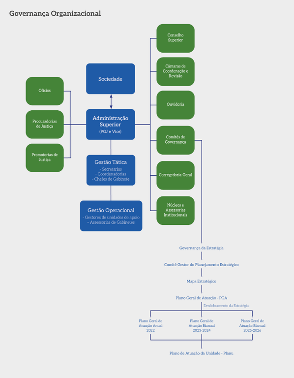
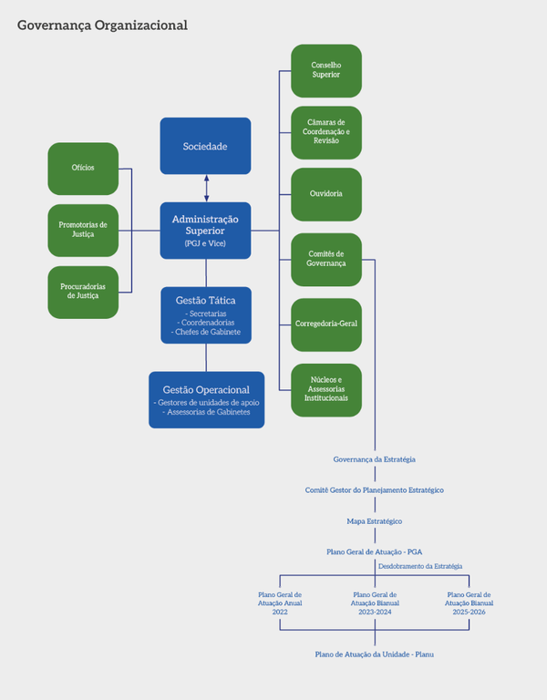
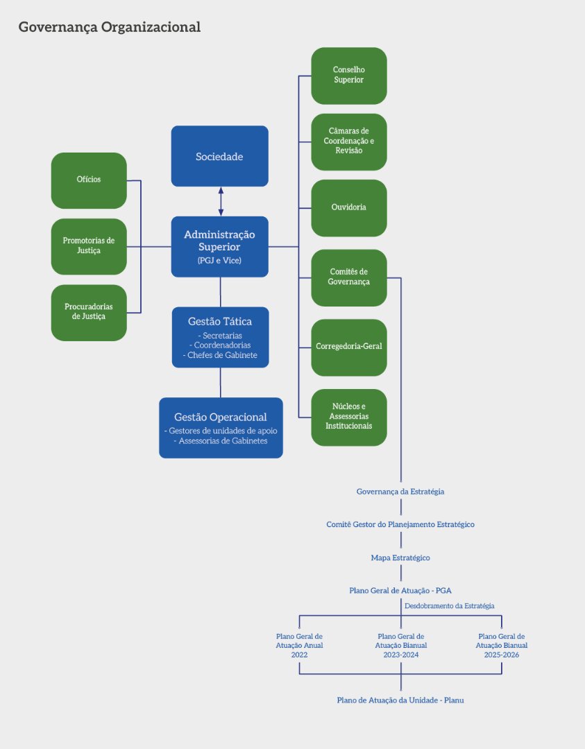
A relação entre governança e gestão no MPDFT está estruturada de forma integrada, assegurando que as diretrizes estratégicas definidas pelas instâncias de governança sejam efetivamente traduzidas em execução operacional.
A estrutura de governança institucional organiza-se em três níveis interdependentes:
-
Governança da estratégia: responsável pela definição de prioridades para períodos determinados;
-
Governança de gestão da Administração Superior: responsável pela condução da gestão tática e operacional;
-
Governança de poder normativo, deliberação, coordenação e revisão do exercício funcional: exercida pelo Conselho Superior, pelas Câmaras de Coordenação e Revisão e pela Corregedoria, nos termos da Lei Complementar nº 75/1993.
A gestão institucional apoia-se nesses três pilares de governança de forma articulada, viabilizando a execução das ações tático-operacionais e das atuações finalísticas alinhadas às prioridades estratégicas.
A integração entre instâncias de governança e a gestão permite o desdobramento do Planejamento Estratégico Institucional, por meio de instrumentos formais, como o PGA e os Planus, citados anteriormente. Para fortalecer essa integração, foram instituídos Comitês de Governança e Comissões Gestoras, responsáveis pela coordenação, monitoramento e supervisão das operações administrativas, de apoio técnico especializado e de atuação finalística.
O relacionamento com a sociedade e com as partes interessadas é central nesse modelo, sendo apoiado pelo uso de dados internos e externos para identificar demandas sociais, subsidiar a atuação institucional e orientar a elaboração e revisão da estratégia.
Planejamento estratégico institucional
O Planejamento Estratégico Institucional (PEI) 2022–2026 orienta a atuação do MPDFT e encontra-se, atualmente, em seu terceiro e último ciclo de execução (2025–2026), caracterizado pela consolidação da estratégia e pelo aprimoramento do modelo de monitoramento e avaliação. Neste ciclo, a instituição fortaleceu a utilização de indicadores estratégicos para a mensuração do alcance dos objetivos e do desempenho institucional, ampliando a capacidade de acompanhamento sistemático e tomada de decisão baseada em evidências.
Elaborado para o período de cinco anos, por meio de processo colaborativo, o PEI foi estruturado em três ciclos de execução: 2022; 2023–2024; e 2025–2026.
A estratégia institucional está representada em um mapa estratégico, que organiza os objetivos estratégicos em três perspectivas, assegurando uma visão sistêmica da atuação institucional e o foco na geração de valor público.
Mapa Estratégico
No ciclo 2025–2026, os objetivos estratégicos e as iniciativas priorizadas são consolidados no Plano Geral de Atuação (PGA), instrumento que materializa o recorte estratégico do período e orienta a execução institucional no exercício, após validação e aprovação pelo Comitê Gestor do Planejamento Estratégico. Conheça o PGA 2025-2026.
A partir das prioridades definidas no PGA, as unidades elaboram seus Planos de Atuação (Planus), instrumento tático-operacional que registra os resultados pretendidos, em alinhamento às iniciativas estratégicas e aos objetivos priorizados no ciclo. Os Planus são operacionalizados por meio de planos de ação e projetos institucionais e estão disponíveis para consulta no link Planus.
A revisão do PEI, concluída em 2025, incorporou as lições aprendidas ao longo da execução do plano, promovendo o aprimoramento do modelo estratégico. Entre as alterações, destacam-se a redução de elementos, a atualização dos objetivos e das iniciativas estratégicas, a exclusão dos sinalizadores de resultados e a incorporação dos indicadores como instrumentos para a mensuração do desempenho. Esse processo conferiu maior robustez, confiabilidade e transparência ao planejamento estratégico e ao acompanhamento do desempenho institucional. O Relatório de revisão do PEI está disponível no link: Relatório de Revisão do Planejamento Estratégico Institucional.
Planos de curto prazo e resultados alcançados
Os planos de curto prazo do MPDFT materializam a estratégia institucional por meio de planos de ação e projetos, que traduzem, no exercício, os objetivos estratégicos priorizados no PGA em entregas concretas, com definição de responsáveis, prazos e resultados esperados.
Esses instrumentos são elaborados de forma integrada aos Planus, assegurando o alinhamento entre o planejamento estratégico, a execução tático-operacional e o acompanhamento do desempenho institucional, bem como a identificação tempestiva de ajustes necessários à execução e o fortalecimento da supervisão da gestão.
Nesse contexto, os projetos institucionais assumem papel relevante na execução da estratégia, especialmente no desenvolvimento de soluções inovadoras e na geração de impacto social. Em 2025, 10 projetos foram institucionalizados com apoio da Assessoria de Gestão Estratégica e Resultados (Agere), e outros 28 projetos permaneceram em acompanhamento, com foco no alinhamento estratégico e no alcance dos resultados esperados. No mesmo período, a metodologia de gestão de projetos passou por processo de aprimoramento, com vistas a maior simplicidade e agilidade. Segue link com os Projetos institucionalizados em 2025.
O reconhecimento externo dos resultados alcançados reforça a efetividade desses instrumentos, com 34 projetos inscritos no Banco Nacional de Projetos do Conselho Nacional do Ministério Público (CNMP), dos quais quatro deles foram premiados em âmbito nacional, evidenciando a contribuição dos planos de curto prazo para a geração de valor público, são eles:
-
Jarvis – Sistema de Reconhecimento e Interpretação Verbal de Áudios Judiciais – 1º lugar, categoria Inovação e Transformação Digital no Ministério Público;
-
Mapa Social do Distrito Federal – 3º lugar, categoria Governança e Fiscalização Pública pelo Ministério Público;
-
Ciclo de Palestras – Letramento Racial e Formação Antirracista – 3º lugar, categoria Ações de capacitação e treinamento;
-
Alerta de faccionados envolvidos em processos judiciais e extrajudiciais – 3º lugar, categoria Especial II – Enfrentamento das Facções Criminosas.
Resultados alcançados em relação aos objetivos estratégicos e às prioridades da gestão
Os resultados apresentados refletem o estágio de consolidação do PEI 2022–2026 e o primeiro ano de aplicação do modelo revisado de mensuração estratégica, concluído em 2025. Com a revisão do PEI, foram estabelecidos indicadores estratégicos, de modo que, o exercício de 2025 constitui a linha de base (baseline) para o acompanhamento do desempenho institucional, servindo de referência inicial para o monitoramento não sendo possível, ainda, a realização de análises comparativas ou a construção de séries históricas de desempenho.
Os indicadores estratégicos foram definidos de forma participativa, com envolvimento das unidades da instituição, que indicaram os pontos considerados mais relevantes para a mensuração do alcance dos objetivos estratégicos, considerando suas realidades operacionais e áreas de atuação. Esse processo fortaleceu o alinhamento entre planejamento estratégico, execução e monitoramento, além de conferir maior aderência dos indicadores às entregas institucionais e às demandas da sociedade. Conheça a evolução dos indicadores estratégicos institucionais clicando aqui.
O detalhamento da execução do PEI, com os principais destaques dos resultados alcançados para cada objetivo estratégico, encontra-se disponível no Relatório de Execução do PEI.
Como desdobramento desse processo, foram estabelecidos os próximos passos prioritários para o fortalecimento da estratégia, com destaque para:
- Incorporação de indicadores sociais ao planejamento estratégico institucional, de modo a ampliar a compreensão dos impactos da atuação ministerial;
- Ampliação da visibilidade dos projetos institucionais e das boas práticas adotadas pela instituição;
- Formalização, por meio de portaria, das alterações metodológicas na gestão de projetos; e
- Avanço dos estudos para a utilização de ferramentas de inteligência artificial no apoio à elaboração e ao monitoramento dos projetos institucionais, ampliando a eficiência, a qualidade das informações e o suporte à tomada de decisão.
Principais ações de supervisão e controle adotados
As ações de supervisão e controle adotadas pelo MPDFT visam assegurar a legalidade, legitimidade, economicidade, eficiência e transparência na aplicação dos recursos públicos, em consonância com as diretrizes de governança, gestão de riscos, integridade e controles internos da instituição.
No âmbito do fortalecimento dos mecanismos de controle preventivo, destaca-se a institucionalização da Política de Gestão de Riscos, que estabeleceu diretrizes para a gestão dos riscos, integradas aos processos de planejamento, execução e supervisão da gestão. Complementarmente, o MPDFT tornou público o Plano de Tratamento de Riscos à Integridade, elaborado pela Comissão de Integridade, como instrumento voltado ao fortalecimento da cultura de integridade, ao aprimoramento dos mecanismos de controle e à prevenção de situações que possam comprometer o desempenho institucional.
Como resultado das ações de supervisão, controle e transparência adotadas, o Portal da Transparência do MPDFT alcançou 100% de aderência aos requisitos estabelecidos pelo Conselho Nacional do Ministério Público (CNMP), evidenciando conformidade normativa, efetividade dos mecanismos de controle e compromisso institucional com a transparência ativa. Adicionalmente, a obtenção do nível Diamante da transparência pública brasileira, conforme mencionado anteriormente neste relatório, resultado que reforça a qualidade, a tempestividade e a confiabilidade das informações disponibilizadas à sociedade, bem como o fortalecimento do controle social.
No âmbito da supervisão da gestão, o acompanhamento sistemático da execução do Planejamento Estratégico Institucional subsidiou a revisão do PEI 2022–2026, como medida de correção de rumos e de aprimoramento dos instrumentos de monitoramento, mensuração e controle, reforçando a aderência da estratégia às prioridades institucionais e às demandas da sociedade.









