Governança, estratégia e desempenho
Sumário
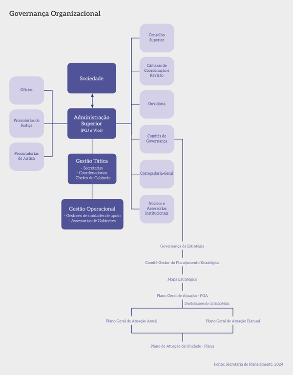
Estrutura de Governança Estratégica
Estrutura de governança estratégica
A estrutura de governança estratégica deste Ramo do Ministério Público da União demonstra as relações existentes entre os diversos níveis de governança estabelecida pela Lei Complementar n° 75/93 e a estrutura de governança estabelecida por normativas de gestão do Procurador-Geral de Justiça, abarcando as relações para a consecução do planejamento estratégico institucional.
Governança Organizacional
Fonte: Secretaria de Planejamento, 2024.
Modelo de governança da estratégia
O modelo de governança da estratégia é conduzido pelo Comitê Gestor do Planejamento Estratégico do MPDFT, instituído pela Portaria Normativa nº 849, de 9 de setembro de 2022, composto pelos seguintes integrantes: Procurador-Geral de Justiça; Vice-Procurador-Geral de Justiça Institucional; Vice-Procurador-Geral de Justiça Jurídico-Administrativo; Procurador Distrital dos Direitos do Cidadão; Corregedor-Geral de Justiça; Chefe de Gabinete da Procuradoria-Geral de Justiça; Secretária-Geral; Assessor de Políticas Institucionais; Ouvidor; Assessor Especial de Planejamento Estratégico e Secretário de Planejamento.
Relação entre governança e gestão
A matriz de governança institucional é dividida em três linhas principais: governança de gestão da Administração Superior (concepção de gestão tática e operacional); governança de poder normativo e deliberativo, coordenação e revisão do exercício funcional (capitaneadas pelo Conselho Superior, Câmaras de Coordenação e Revisão e Corregedoria), além da governança estratégica (prioridades estabelecidas para um determinado período).
Com exceção da governança do Conselho Superior, das Câmaras de revisão e Corregedoria, que são definidas pela Lei Complementar n° 75/93, a governança da Administração Superior está diretamente entrelaçada à governança de gestão da estratégia que viabiliza as ações tático operacionais e as atuações finalísticas, balizadas pelas prioridades estabelecidas pela estratégia no seu planejamento. Dessa forma, foram implementados Comitês de Governança, com vistas à integração e à funcionalidade de suas operações nas áreas administrativas, de apoio técnico especializado e de atuação finalística.
Plano Geral de Atuação (PGA)
Para o ciclo 2023-2024 de execução do Planejamento Estratégico, foram elaborados Planos Gerais de Atuação (PGAs) que representam o recorte do PEI para execução naquele período. Esse documento define os objetivos estratégicos, os sinalizadores de resultado e as iniciativas a serem desenvolvidas pelo MPDFT no período e é validado e aprovado pelo Comitê Gestor do Planejamento Estratégico.
O PGA é composto por todos os Planos de atuação das unidades (Planus). O Planu é o documento tático-operacional que registra, além dos elementos do PEI que constam no PGA, as contribuições das unidades para o alcance dos resultados institucionais. Essas contribuições serão desenvolvidas por meio de duas ferramentas: projeto e plano de ação, com tarefas definidas pela própria unidade. Clique aqui e conheça o PGA 2023-2024.
Estrutura de governança e objetivos estratégicos
O Comitê Gestor do Planejamento Estratégico, instância decisória de governança para assuntos relacionados ao Planejamento Estratégico Institucional (PEI), aprova as diretrizes estabelecidas em três níveis:
• Estratégico – Planejamento Estratégico Institucional (PEI);
• Estratégico/Tático – Plano Geral de Atuação (PGA); e
• Tático/Operacional – Plano de Atuação da Unidade (Planu).
O Comitê também define prioridades, monitora a execução e propõe soluções para que seja cumprido o plano estratégico. Além disso, acompanha o desdobramento da estratégia nas unidades e o alcance das iniciativas resolutivas definidas no PGA, por meio da execução das contribuições registradas nos Planus.
Para 2024, o Comitê Gestor priorizou a implementação da metodologia OKR (Objetivos e Resultados-Chave), iniciando pela sensibilização e capacitação dos integrantes e com a escolha dos 5 objetivos estratégicos para serem testados, a seguir:
• Promover o bem-estar, saúde e qualidade de vida;
• Viabilizar a implantação de soluções tecnológicas;
• Assegurar o alinhamento entre o orçamento e a atuação;
• Fortalecer a política institucional de incentivo à autocomposição; e
• Fomentar políticas de controle de resultados e de gestão de riscos.
Foi priorizada, também, a expansão da elaboração de Planus para as promotorias de Justiça com atuação extrajudicial, que serão acompanhados pelo sistema Metas, ferramenta da Corregedoria-Geral, em fase de teste. Esta ferramenta correicional será fundamental para auxiliar a prestação de contas e coleta de informações estratégicas dessas promotorias.
Além disso, o Comitê seguiu acompanhando e deliberando acerca da revisão do PEI nas reuniões ocorridas, em 2024. Essa revisão foi estabelecida na Portaria Normativa nº 850, art. 15, §3º, e vem acontecendo de forma gradual, considerando as experiências e as lições aprendidas com a execução do planejamento, até o momento.
Planejamento estratégico, desempenho e indicadores de governança
O PEI foi estabelecido para o período de 5 anos (2022-2026). Definido por meio de um processo colaborativo, foi estruturado em 3 ciclos de execução da estratégia:
- 1º Ciclo: anual – 2022
- 2º Ciclo: bianual – 2023/2024
- 3º Ciclo: bianual – 2025/2026
O PEI é composto por Mapa Estratégico com 26 objetivos estratégicos, 8 valores estratégicos, missão e visão institucionais e a estratégica organizacional está elencada na forma de objetivos estratégicos, sinalizadores de resultado e iniciativas estratégicas.
Os objetivos estratégicos estão divididos em 3 perspectivas: resultados para a sociedade, processos integradores e aprendizado e crescimento. A concretização do planejamento ocorre por meio da avaliação dos sinalizadores de resultado; e o desempenho institucional, definido pelo alcance dos resultados planejados, se dá pela execução das iniciativas estratégicas e das contribuições priorizadas e registradas pelas unidades em seus Planos de atuação (Planus), mediante o desenvolvimento de projetos e planos de ação.
Na área meio, em que estão as unidades com atividades estruturantes, há um total de 38 Planus, que trabalham 51 sinalizadores de resultados do PEI, com um total de 804 contribuições planejadas pelas unidades.
Na área finalística, houve um avanço com a elaboração gradual de Planus com foco nas promotorias extrajudiciais, conforme priorizado em reunião do Comitê Gestor do Planejamento Estratégico, no início do ano. Foram elaborados 19 Planus na área fim, quais sejam:
1ª Câmara de Coordenação e Revisão Cível;
Procuradoria Distrital dos Direitos do Cidadão (PDDC);
Ouvidoria;
Núcleo de Atenção às Vítimas (Nuav);
Núcleo de Controle e Fiscalização do Sistema Prisional (Nupri);
Núcleo de Enfrentamento à Discriminação (NED);
Núcleo de Gênero (NG);
Núcleo de Cooperação Internacional (NCI);
Comitê de Equidade (NDH);
Promotorias de Justiça da Infância e Juventude (PJIJ);
Promotorias de Justiça de Defesa do Meio Amb. e Patrimônio Cultural (Prodema);
Promotorias de Defesa da Ordem Urbanística (Prourb);
Promotorias de Justiça de Defesa do Patrimônio Público e Social (Prodep);
Promotorias de Justiça de Defesa da Educação (Proeduc);
Promotoria de Justiça da Pessoa Idosa (Projid);
Promotoria de Justiça da Pessoa com Deficiência (Proped);
Promotorias de Defesa da Saúde (Prosus);
Promotorias de Justiça Regionais de Defesa dos Direitos Difusos (Proregs);
Promotoria de Justiça Cível e de Defesa dos Direitos Individuais, Difusos e Coletivos da Infância e da Juventude.
Tais Planus podem ser acessado no link:
https://www.mpdft.mp.br/portal/images/planejamento_estrategico/planus_completo_2023_2024.pdf
Durante o ano, a implementação da metodologia OKR (Objetivos e Resultados-Chave) foi priorizada no MPDFT e tem contribuído para potencializar a execução e os resultados do Planejamento Estratégico, por meio do estabelecimento de objetivos claros e mensuráveis e do gerenciamento de metas que auxiliam no alcance dos resultados desejados.
O primeiro passo para a implantação do OKR foi a realização de reunião do Comitê Gestor do Planejamento Estratégico para a definição de 5 objetivos estratégicos a serem priorizados. Com base nesses objetivos, foram formados 5 times para a definição dos OKRs Direcionadores, objetivos e resultados-chave estratégicos, diretamente ligados aos objetivos priorizados, a serem geridos em ciclos trimestrais para potencializar o alcance dos objetivos estratégicos. Para operacionalizar esses Direcionadores, foram formados 5 (cinco) times para a definição de OKRs Navegadores, objetivos e resultados-chave táticos que possibilitam o alcance dos resultados estratégicos.
Além disso, foram elaborados, também em formato piloto, os primeiros times de OKRs Departamentais, objetivos e resultados-chave de um setor que tem como finalidade trazer foco e resultado para questões-chave nas unidades. Esse primeiro piloto contou com a participação de 4 unidades e 1 ciclo curto de apenas 5 semanas para gestão. O trabalho com os times de OKRs Departamentais continuará em 2025, e a expectativa é a de que haja expansão desse trabalho para mais unidades.
Esses objetivos e resultados-chave foram acompanhados durante todo o ano, nos referidos ciclos trimestrais e geraram muitos avanços na execução do Planejamento Estratégico, além de maior integração entre as equipes e unidades.
O MPDFT capacitou os integrantes no tema OKR com oferta de palestras, workshops, cursos presenciais e à distância, além de realização de encontros de sensibilização de gestores, de evento de lançamento e de formação de aproximadamente 40 OKR Master Advanced, com certificação internacional, para que seja possível a gestão dos OKRs com o avanço da implementação em 2025.
Para onde a organização deseja ir e como ela pretende chegar lá
Atualmente, há no MPDFT uma estrutura de governança estratégica e de inovação que permite uma atuação finalística, baseada em planejamento estruturado e participativo, com coordenação transparente dos seus controles internos e externos.
Partindo-se do princípio de que a base da atuação finalística são os resultados alcançados para a sociedade, dentro dos diversos níveis de atribuições cíveis, criminais e de direitos individuais indisponíveis, na vertente de promoção da justiça, na proteção dos direitos do cidadão e na redução de conflitos, pretende-se, num futuro próximo, estabelecer a utilização de metodologias, ferramentas e governança que permitam a realização de ações inovadoras, viabilizando o cumprimento da sua missão institucional.
Como o foco do MPDFT é a resolutividade, almeja-se desenvolver projetos e iniciativas dentro de um alinhamento integrado com a sociedade. Nessa perspectiva, projetou-se um caminho para a adequação do planejamento estratégico, identificando-se indicadores estratégicos de resolutividade, bem como a implantação da metodologia de objetivos por resultados e autocompositivos.
Planejamento e cadeia de valor
Desenhado com base na cadeia de valor, o PEI demonstra como as atividades desenvolvidas geram valor para a Instituição e para a sociedade. O gráfico, a seguir, demonstra o quantitativo das contribuições por valores gerados, por meio da execução dos macroprocessos institucionais da Cadeia de valor.
Cadeia X PEI
|
|
Realizadas |
Previstas |
|
Cultura para Resultados |
77 |
111 |
|
Efetividade operacional e bem-estar organizacional |
478 |
577 |
|
Integração com a sociedade e transformação social |
32 |
38 |
|
Promoção de Justiça e redução de conflitos |
34 |
46 |
|
Proteção dos direitos do cidadão e da comunidade |
27 |
32 |
O 2º ciclo do PEI, o ciclo 2023-2024, foi finalizado. O resultado da execução do primeiro ano do ciclo, em 2023, superou a expectativa (que era de 50% das contribuições das unidades realizadas), atingindo o percentual de 65% de execução para o ano. Após as análises dos dados de execução da estratégia, no ano de 2024, verificou-se o alcance de 80,6% de execução do PEI no ciclo sob análise. Considerando o ciclo completo, foram 804 contribuições previstas, e 647,7 contribuições executadas no biênio.

Planejamento e perspectivas estratégicas
No PEI do MPDFT foram definidas três perspectivas estratégicas que guardam relação de causa e efeito entre elas:
- Aprendizado e crescimento;
- Processos integradores; e
- Resultados para a sociedade.
As perspectivas “Aprendizado e crescimento” e “Processos integradores” representam o suporte interno dado pela Instituição para que os resultados para a sociedade sejam os melhores possíveis. Nelas, atingiu-se 87,2% e 71,9% de execução, respectivamente.
Dentre os inúmeros resultados alcançados na execução do PEI, ciclo 2023-2024, destacam-se os 78% de execução dos objetivos estratégicos da perspectiva “Resultados para a sociedade”:
Execução das contribuições por perspectiva estratégica

Percentual de execução da perspectiva Resultados para a sociedade
|
Objetivo estratégico |
Percentual de Execução |
|
23 Fomentar atuação cível integrada para a indução de políticas públicas |
100,0% |
|
24 Fortalecer a proteção integrada e articulada dos direitos difusos, coletivos e individuais indisponíveis |
86,8% |
|
25 Fortalecer a atuação criminal com base em priorizações institucionais alinhadas às demandas da sociedade e às políticas criminais nos âmbitos distrital e nacional |
83,3% |
|
22 Aprimorar a atuação cível de forma transversalizada, consensual e humanizada |
79,3% |
|
20 Fomentar o controle pela sociedade para o aprimoramento da fiscalização dos recursos públicos e na implementação de políticas públicas |
77,0% |
|
26 Fortalecer a política institucional de incentivo à autocomposição |
70,8% |
|
21 Aprimorar a atuação finalística para efetiva implementação dos procedimentos dos acordos de não persecução cível e penal |
64,1% |
Os links para acesso aos principais documentos do PEI, com destaque para o Relatório de resultados 2024, estão disponíveis em:
- Alinhamento ao PEN/CNMP
- Alinhamento aos Objetivos de Desenvolvimento Sustentável (ODS)
- Mapa Estratégico Interativo
- Planejamento Estratégico Institucional
- Relatório de resultados 2024
Planos de curto prazo
No PGA 2023-2024, trabalhou-se a estratégia por meio do instrumento tático operacional (Planu), quando foi identificado um amadurecimento significativo das unidades com relação ao estabelecimento de um planejamento de médio prazo. Segue o comparativo da execução nos dois anos do ciclo 2023-2024.
|
OBJETIVO ESTRATÉGICO (OE) |
PREVISÃO DE CONTRIBUIÇÕES POR OE |
CONTRIBUIÇÕES EXECUTADAS EM 2023 |
CONTRIBUIÇÕES EXECUTADAS EM 2024 |
EXECUÇÃO |
% DE EXECUÇÃO |
|
1 aperfeiçoar políticas de alocação de pessoas |
7 |
5,4 |
0,6 |
6 |
85,00% |
|
2 promover o bem-estar, saúde e qualidade de vida |
43 |
17,8 |
16,5 |
34,3 |
79,80% |
|
3 propiciar a educação e o desenvolvimento organizacional com ênfase na gestão e no compromisso público |
32 |
13,3 |
7,7 |
21 |
65,60% |
|
4 viabilizar a implantação de soluções tecnológicas |
336 |
158,8 |
144,5 |
303,3 |
90,30% |
|
5 promover atuação sustentável |
8 |
5 |
0,8 |
5,8 |
72,90% |
|
7 fortalecer e diversificar fluxos e os canais de atendimento direto com o cidadão |
23 |
15 |
5,4 |
20,4 |
88,50% |
|
8 aprimorar a comunicação institucional |
15 |
11,1 |
2,9 |
14 |
93,30% |
|
9 assegurar o alinhamento entre o orçamento e a atuação estratégica |
4 |
0,8 |
1,7 |
2,5 |
62,50% |
|
10 otimizar a gestão dos recursos orçamentários e financeiros |
5 |
1,8 |
2,5 |
4,3 |
86,60% |
|
11 fomentar políticas de controle de resultados e de gestão de riscos |
7 |
3,3 |
0,3 |
3,6 |
51,10% |
|
12 aperfeiçoar o apoio técnico especializado para uma atuação resolutiva, eficiente, segura e empática |
1 |
0,8 |
0,2 |
1 |
100,00% |
|
13 fortalecer as atividades de segurança e inteligência |
104 |
53,1 |
13,6 |
66,7 |
64,10% |
|
14 implementar política de gestão documental integrada |
19 |
14,5 |
1,6 |
16,1 |
84,50% |
|
15 implementar uma gestão administrativa integrada |
4 |
2,9 |
1 |
3,9 |
96,30% |
|
16 modernizar os processos organizacionais |
55 |
23,6 |
12,6 |
36,2 |
65,70% |
|
17 otimizar a estrutura física e organizacional |
27 |
18,1 |
4,5 |
22,7 |
83,90% |
|
18 fomentar a governança institucional |
15 |
9,1 |
-0,5 |
8,6 |
57,60% |
|
19 promover a governança de dados |
6 |
3,4 |
1,6 |
5 |
83,30% |
|
20 fomentar o controle pela sociedade para o aprimoramento da fiscalização dos recursos públicos e na implementação de políticas públicas |
15 |
11,5 |
0,1 |
11,6 |
77,00% |
|
21 aprimorar a atuação finalística para efetiva implementação dos procedimentos dos acordos de não persecução cível e penal |
20 |
10,4 |
2,4 |
12,8 |
64,10% |
|
22 aprimorar a atuação cível de forma transversalizada, consensual e humanizada |
15 |
8 |
3,9 |
11,9 |
79,30% |
|
23 fomentar atuação cível integrada para a indução de políticas públicas |
3 |
2 |
1 |
3 |
100,00% |
|
24 fortalecer a proteção integrada e articulada dos direitos difusos, coletivos e individuais indisponíveis |
14 |
7,9 |
4,3 |
12,2 |
86,80% |
|
25 fortalecer a atuação criminal com base em priorizações institucionais alinhadas às demandas da sociedade e às políticas criminais nos âmbitos distrital e nacional |
22 |
14,9 |
3,4 |
18,3 |
83,30% |
|
26 fortalecer a política institucional de incentivo à autocomposição |
4 |
0,8 |
2 |
2,8 |
70,80% |
|
TOTAL |
804 |
413,3 |
234,4 |
647,7 |
80,60% |
Fonte: Secretaria de Planejamento, 2024.
Principais projetos
As iniciativas estão detalhadas por objetivos (estratégico e de projeto) e podem ser acessadas por meio do link:
https://www.mpdft.mp.br/portal/images/planejamento_estrategico/projetos_executados_2024.pdf










